
变频器无输出的故障,是一个具有普遍性的故障,其故障机理和涉及电路层面也是较为宽泛的。本文特指在操作与显示都正常的前提下,在变频器的U、V、W输出端子得不到输出电压的故障,从面板的数码显示器(显示正常的输出频率值)、状态指示灯(接受运行指令后,RUN指示灯正常点亮)看,变频器已经进入“正常的工作状态”,主板也作出如此判断,因而并不报出相关故障代码或作出异常指示。变频器此一智能化程度较高的设备,怎么会对这种无输出故障不能作出正常反应呢?再就是,对此一故障的检修,涉及主板单片机MCU的6路PWM输出脉冲,中间缓冲电路、驱动IC电路、驱动电源和逆变功率模块等多个环节,而检修的结果是多个电路环节,都“表现正常”,故障由此令人挠头:电路正常,但无输出,不易查找出故障环节! 以HLPP001543B型15kW变频器能运行无输出故障为例进行讲解; 有一台三菱A740的7.5kw变频器,经测量确定模块没有损坏,上电显示正常,也能运行起来,频率上升到达50HZ后,观察面板的输出电压是在0V慢慢升到360V左右,显示基本上都是正常的。可是输出就是一点电压都没有,而且也没有报故障,测试驱动电路IC根本没有接收到脉冲。这台变频器用户送过来,一开始时报欠压故障。上电测量是7800坏了,换上就好了,但是运行起来后就没输出。 
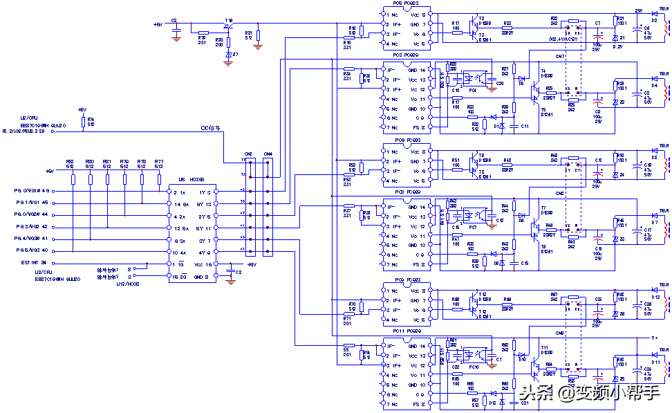
以下是这台机器的检修思路:HLPP001543B型15kW驱动脉冲传输通道的电路图,驱动脉冲的传输通道,由MCU引脚输出的6路PWM脉冲,经U5(HC365三态同相缓冲门)中间缓冲/驱动级电路、驱动IC隔离、末级功率放大电路,放大后输入IGBT的栅、射极。 
主板MCU输出的6路PWM脉冲信号,往往要经中间一级缓冲/驱动电路,再输入末级驱动电路(有光电隔离作用),若需驱动大功率(一般指100A以上功率模块)模块,驱动IC输出的脉冲信号还要经后级功率放大电路,放大后,再直接驱动IGBT。驱动IC的的输出侧供电,通常采用4路或6路想到隔离的供电电源;而输入侧供电,往往采用+5V或由+5V经稳流电路处理所供给的电源,——驱动IC为光耦合器件,输入、输出侧各有独立的供电电源,和形成独立的供电回路,这是电路原理分析和故障检修中,尤其需要注意的地方。 本例驱动电路采用PC923、PC929的经典电路结构,由PC929将下三臂IGBT的故障检测信号,经3只光耦合器,馈回MCU主板电路。 对驱动电路的故障检修,有一例极普遍又有代表性的故障现象是:变频器的相关起动、停止操作控制都正常,面板也能正常显示工作状态,RUN指示灯能正常指示运行状态,显示器能正常显示输出频率值,变频器的表现“一切正常”,不报OC、SC、输出缺相等故障,但就是没有3相输出电压,变频器其实又明显地处于“罢工状态”。检测驱动IC和驱动电源,往往都是正常的,检测MCU输出的6路脉冲,也有,说明前级缓冲/驱动电路(上图中的U5)也是正常工作的,有些检修人员就挠头了:问题到底出在哪里呢? 1)由驱动IC的供电电源和驱动IC的损坏造成无输出故障的原因,基本上是可以排除的,6路驱动电源的驱动IC同时损坏的可能性几乎是不存在的。 2)U5芯片坏掉或控制端1、15脚电平状态,都会切断脉冲传输通道,表现出无输出的故障现象,但通过测量输入、输出脚的脉冲电压值,便能方便判断出该级电路的故障。 3)驱动IC输入侧的供电电源异常,是造成U、V、W输出端电压为零的故障原因,是变频器操作显示均正常但无输出的 “第一肇事者”。晶体管T16、稳压二极管Z7构成稳流输出电路,对+5V处理后,作为6路驱动IC的供电电源,当稳压二极管Z7短路或T16短路损坏,虽然电路的稳流作用消失,但驱动电路仍能得到工作电源而正常工作。当T16、Z7或R79、R80断路或虚焊时,驱动IC输入侧的供电消失,驱动电路全部停止工作,变频器产生无输出故障。 
驱动IC输入侧电源丢失后,但测量驱动IC的输入端(如PC5的2、3脚)似乎仍有“信号电压”输入,这是一个较易迷惑人、易产生错误判断的地方!由前级电路来的脉冲信号,是一个最低电平为0V,最高电压为+5V的矩形脉冲信号,其直流平均值约为2.5V左右。当驱动IC输入侧的供电正常时,逆变脉冲的负向脉冲电压到来,提供了驱动IC输入侧内部发光二极管的正向导通电流,由此完成了脉冲信号的传输。而当T16电路损坏后,当正向脉冲信号到来时,经R15、R16、R81到地,形成驱动IC输入侧内部发光二极管的反向截止偏压,并在R16上形成较大压降(也即是在驱动IC两输入引脚上形成电压降),此时检测驱动IC两引脚之间的脉冲电压,会使检修者误认为前级电路的脉冲信号已经正常加到驱动IC的输入端,而忽略对T16供电电路的检查,致使检修工作进入了“死胡同”! 如果用交流电压档,则PC5输入端2、3脚之间的信号,则随启动、停止操作,变化明显,好像脉冲信号已经“正常到来”;换用直流档测量,如果注意一下PC5输入端2、3脚之间的电压极性,故障原因即暴露无遗:T16供电正常时,脉冲信号电压极性为2脚为正,3脚为负。T16供电消失后,测得脉冲电压极性为3脚为正,2脚为负,PC5内部发光二极管处于反向偏置,驱动IC就无法向后级电路传输脉冲信号了。 4)驱动IC输出侧的共用供电电源消失,造成无输出故障。 有些变频器的驱动电路,下三臂IGBT因驱动信号共地,故共用一路驱动电路,如上图中的PC3、PC8、PC11,假定其共用一路驱动电源,当电源供电因故障消失后,即驱动PC3、PC8、PC11同时失掉供电电源,IGBT三相桥式逆变功率电路中,上三臂IGBT能获得正常的触发信号,而下三臂IGBT则同时失掉触发信号,因不能形成输出电流回路,在U、V、W输出端,也不能测得输出电压。 同样,会造成操作显示正常,但变频器无输出的故障,同驱动IC输入侧的供电异常,所造成的故障现象几乎是一样的。 这里藏着一个问号,变频器无输出时,驱动电路为何不能向主板MCU返回OC信号呢? 1)当驱动IC输出侧供电丢失后,如PC3、PC8、PC11的供电同时失去,其内部IGBT故障检测电路当然也同步“罢工”,下三臂的3只IGBT不能正常开通的故障信号,也就无法传输至MCU电路; 2)PC929是由内部IGBT故障检测电路——实质上是检测IGBT开通时管压降信号。检测动作或检测时机,是在接受正向激励脉冲信号期间实施的,当驱动IC输入侧的供电电源消失,PC929内部检测电路认为一直处于停机状态,无脉冲信号来到,也就不会向MCU回馈OC信号。 这也就是,虽然变频器的U、V、W端子无电压输出,但并不产生报警信号,变频器的操作显示面板,仍旧显示“运行正常”的原因。 此外,MCU确实已经输出正常的6路脉冲信号,也没有其它故障信号返回MCU,操作显示面板,不显示“正常状态”,又能作何显示呢? 变频器故障中,这几乎是唯一例操作与显示状态正常,而无输出的故障! 
|