以交流(直流)电动机为动力拖动各种生产机械的系统我们称之为交流(直流)电气传动系统,也称交流(直流)电气拖动系统。 系统构成: 
目的:根据设备和工艺的要求通过改变电机速度或输出转矩改变终端设备的速度或转矩。 意义: 
注:并不是所有的设备使用电气传动装置后都可以节能。 
交流异步电机广泛应用在传动系统中; 交流同步电机目前已开始在纺织行业广泛使用。 电力传动系统运动方程式: 
电机转矩控制性能是影响电气传动系统性能高低的最重要因素。 电气传动系统工作原理: 
速度模式:以控制转速恒定为目的,控制设备根据设定速度要求自动调整电机转矩适;应外部的负载变化,达速时电机转矩等于负载转矩; 应用:如常规调速系统(电梯、各类生产线)。 转矩模式:以控制电机转矩恒定为目的,达速时电机转矩等于负载转矩,但电机的运转速度不确定,如果控制不当可能会引起传动设备超速损坏等事故,为保证系统安全,必须额外考虑限速或超速保护。 应用:如:开卷/收卷。 电气传动系统负载特性: 

交(直)流电气传动系统的特点: 
70年代以前直流占统治地位,交流调速只在大功率电机调速上使用;目前交流调速已经占统治地位。 交流电气传动系统的发展历程: 
变频器:变频器是交流电气传动系统的一种,是将交流工频电源转换成电压、频率均可变的适合交流电机调速的电力电子变换装置,英文简称VVVF ( Variable Voltage Variable Frequency) 变频器的控制对象:三相交流异步电机和三相交流同步电机,标准适配电机极数是2/4极。 变频调速的优势(与其它交流电机调速方式对比): 
变频技术发展历程: 
变频器分类: 
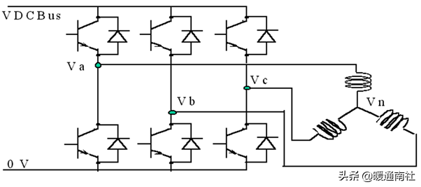
交直交电压型变频器因结构简单,功率因素高(接近1),目前广泛使用。 基本工作原理: 
整流器:将交流电变换成直流的电力电子装置,其输入电压为正弦波,输入电流非正弦,带有丰富的谐波。 逆变器:将直流电转换成交流电的电力电子装置,其输出电压为非正弦波,输出电流近似正弦。 
逆变器的功能: 通过改变开关管导通顺序改变输出电压的相序。 三相逆变电路(电压型): 
特点:(180°导电型) 输出电压的波形是矩形波,电流波形是正弦波。谐波分量太大。 电机谐波损耗增加,发热严重甚至烧坏电机。 逆变器从直流侧向交流侧传送的的功率是脉动的,转矩脉动较大,低速运行时影响转速的平稳。 直到从通信技术中采用PWM调制才大大的缓解了以上问题。 将上图电压源换成电流源就是电流型变频器 特点(120°导电型) 输出电压的波形是正弦波,电流波形是矩形波。与负载性质无关。 逆变器从直流侧向交流侧传送的的功率是脉动的,转矩脉动较大,低速运行时影响转速的平稳。 直到从通信技术中采用PWM调制才大大的缓解了以上问题。 调制解调器(PWM): 调制解调器 的英文是MODEM,其作用是利用模拟信号传输线路传输数字信号。 电子信号分两种,一种是“模拟信号”,一种是“数字信号”。我们使用的电话线路传输的是模拟信号,而PC机之间传输的是数字信号。所以当你想通过电话线把自己的电脑连入Internet时,就必须使用调制解调器来“翻译”两种不同的信号。 连入Internet后,当PC机向Internet发送信息时,由于电话线传输的是模拟信号,所以必须要用调制解调器来把数字信号“翻译”成模拟信号,才能传送到Internet上,这个过程叫做“调制”。 当PC机从Internet获取信息时,由于通过电话线从 Internet传来的信息都是模拟信号,所以PC机想要看懂它们,还必须借助调制解调器这个“翻译”,这个过程叫作“解调”。合起来就是“调制解调”。 PWM(Pulse Width Moduration)调制: PWM调制是:利用半导体开关器件的导通和关断把直流电压调制成电压可变、频率可变的电压脉冲列。 SPWM调制是:三角波和正弦波相交获得的PWM波形直接控制各个开关可以得到脉冲宽度和各脉冲间的占空比可变的呈正弦变化的输出脉冲电压电压,能获得理想的控制效果:输出电流近似正弦载波频率必须高,才能保证调制后得到的波形与调制前效果相同。 GTR变频器由于开关频率太低,电机噪声较大。IGBT有效的解决了这个问题 
交流调速的控制核心:在预定的频率(速度范围内)保持电机磁通恒定才能保证电机出力,才能获得理想的调速效果。 V/F控制-简单实用,性能一般,使用最为广泛只要保证输出电压和输出频率恒定就能近似保持磁通保持恒定。 例:对于380V 50Hz电机,当运行频率为40HZ时,要保持V/F恒定,则40HZ时电机的供电电压:380×(40/50)=304V低频时,定子阻抗压降会导致磁通下降,需将输出电压适当提高。 矢量控制-性能优良,可以与直流调速媲美,技术成熟较晚。 模仿直流电机的控制方法,采用矢量坐标变换来实现对异步电机定子励磁电流分量和转矩电流分量的解耦控制,保持电机磁通的恒定,进而达到良好的转矩控制性能,实现高性能控制。性能优良,控制相同复杂,直到90代计算机技术迅速发展才真正大范围使用。 核心控制算法: 
变频器关键技术指标: 输入侧: 额定工作电压:给变频器供电的额定工作电压; 电压允许波动:限制变频器的最高和最低工作电压,避免损坏变频器; 频率波动范围:50/60Hz±5%。 输出侧: 额定输出电压:变频器的最大输出电压,由额定工作电压决定; 额定电流:变频器能够长期输出的最大电流; 过载能力:变频器的输出电流允许超过额定电流的倍数和时间,由逆变模块决定; 最大输出频率:变频器能够输出的最大工作频率; 频率精度:输出频率的准确度(相对于设定频率); 频率分辩率:指给定运行频率的最小改变量; 防护等级:一般是IP20 (“0”代表不防水)。 实用原理框图: 
部分小功率变频器使用的单相220V。 


用户接口: 
主回路接口: 
控制回路接口: 
键盘及功能: 


转速跟踪: 
功能定义:对旋转的电机实施启动时,需要平稳不跳闸启动; 功能特点:变频器先检测当前电机转速和方向后以该速度为起点平滑再启动; 适用:风机、水泵。 停车方式: 

加减速时间: 
点动运行: 
一般在调试时使用,如:确定运转方向、反向倒车等。 多段速运行: 
电梯、起重、洗衣机等常用。 

通讯控制: 
通过一根二芯/四芯电缆,遵守公共的通讯协议,可任意读取控制网上设备的状态,可以实现启停、参数设置、报警、复位、方向设置等操作,节省了大量的连线。 变频器基本功能: 
变频器保护功能: 由于变频器大量的使用了各种半导体器件,如整流桥、IGBT、电解电容等,要想保证变频器长期稳定工作,则必须保证各器件工作在其允许条件下。 超出条件则必须立刻或延时停止变频器工作,待异常条件消失后才能重新开始工作,如保护失效或动作延迟将导致变频器出现不可恢复性损害。 
关键技术指标: 
G 和 P的差别就在于两种机型的过载不一样,P型机同样可以用于恒转矩场合。 
供水专用变频器关键技术指标: 
变频器运行的两大要素: 运行命令:决定电机的运行方向;决定变频器是启动还是停止。 运行给定:决定速度大小;(直接速度给定、多段速、PID结果)。 
键盘控制: 
特点: 运行命令由键盘上的RUN和STOP决定; 运行方向一般由变频器内部参数决定; 运行给定由键盘修改特定功能码完成;方便快捷。 适用场合: 在设备调试时广泛使用; 应用在简单且实时性不强的单机场合。 外部端子控制(单机): 
特点:运行命令由外部启停按钮决定,通过变频器外部端子FWD/REV决定运行方向; 运行给定一般由外部模拟端子决定: PLC 模拟输出;电位器;与外部逻辑电路或PLC共同控制变频器。 适用场合: 应用在实时性较强独立系统;使用范围最广。 外部端子控制(多机): 
使用场合:各类小型生产线或系统。 特点:实时性好,调试维护方便;线路复杂,抗干扰; 能力差。 通讯控制: 
使用场合:各类中大型生产线或系统。 特点:所有控制均通过通讯电缆线路相对简单,自动化水平高,信息交换量大; 实时性好,抗扰能力强;为防止网络故障,特设独立急停功能;投入大,调试维护困难。 选型原则: 考虑变频器运行的经济性和安全性,变频器选型保留适当的余量是必要的。 要准确选型,必须要把握以下几个原则: 充分了解控制对象性能要求。一般来讲如对启动转矩、调速精度、调速范围要求较高的场合则需考虑选用矢量变频器,否则选用通用变频器即可了解负载特性,如是通用场合,则需确定变频器是G型还是P型。 了解所用电机主要铭牌参数:额定电压、额定电流。 确定负载可能出现的最大电流,以此电流作为待选变频器的额定电流。如果该电流小于适配电机额定电流,则按适配电机选择对应变频器,考虑成本因素,如选用的是通用变频器,则可以选择P型机以下情况要考虑容量放大一档: 1、长期高温大负荷;2、异常或故障停机会出现灾难性后果的现场;3、目标负载波动大;4、现场电网长期偏低而负载接近额定;5、绕线电机、同步电机或多极电机(6极以上)。 充分了解各变频器支持的选配件是正确选配的基础。 对于变频器的选配件选配,必须要把握以下几个原则: 以下情况要选用交流输入电抗器、直流电抗器民用场合,如:宾馆中央空调、电机功率大于55KW以上,电网品质恶劣或容量偏小的场合,如不选用可能会造成干扰、三相电流偏差大,变频器频繁炸机。 以下情况要选用交流输出电抗器; 变频器到电机线路超过100米(一般原则); 提升负载;频繁快速加减速; 大惯量(自由停车需要1min以上,恒速运行电流小于加速电流的设备)。 选型原则: 
恒压供水: 
以上课件作者:李明。 变频空调控制系统原理: 变频空调器与定频空调器的区别: 压缩机不同: 定频空调器的压缩机运行频率不可变—50Hz; 变频空调器的压缩机运行频率可以变化— 25Hz~120Hz。 
控制器不同:变频空调器的控制器远比定频空调器复杂。 输出能力不同: 在一个工况下定频机只有一个能力输出; 变频机的输出能力可以随工况的变化而调整。 变频空调器的原理: 

变频控制器简单原理框图 交流变频空调器原理: 交流变频依据原理:n=60f(1-s)/p n—压缩机转速,f—压缩机供电频率, p—电机极对数,s—转差率; 所有的交流异步电动机都满足以上这个公式,交流变频压缩机也同样如此。简单的来说,交流变频是通过改变压缩机的供电频率f,这样,在p与s不变的情况下,压缩机运转速度就会跟随频率的变化而变化。 异步电动机在运行时,产生的感应电动势为:E=4.44kfNФ(k—电机绕组系数;N—每相定子绕组匝数;Ф—每极磁通)。 由于定子阻抗上的压降很小,可以忽略,可以认为:U=E=4.44kfNФ。 实际运行过程中,通常希望保持Ф不变。因为Ф的增加,将导致铁心的饱和,进而引起励磁电流的上升,使得铁损急剧增加。而Ф减小,则铁心未得到充分的利用,使得输出转矩下降。 要改变频率f的大小,电机定子电压U必须随之同时发生变化,即在变频的同时也要变压。这种调节转速的方法称为VVVF(Vairble Voltage Varibe Frequency),简称为V/F变频控制。 V-F曲线示意图: 
a-压缩机厂给出的V-F曲线 b-经过适当补偿的V-F曲线 交-直-交变频器根据VVVF调制技术不同,分为PAM和PWM两种。 PAM是把VV和VF分开完成的,称为脉冲幅值调制(Pulse Amplitude Modulation)方式,简称PAM方式。 PWM是将VV与VF集中于逆变器一起来完成的,称为脉冲宽度调制(Pulse Width Modulation)方式,简称PWM方式。 目前变频空调基本使用PWM方式。 
PWM示意图 直流变频空调器原理: 从整机形式上看,直流变频可分为全直流变频与部分直流变频。 全直流变频是指压缩机、室内外风机均使用直流无刷电机,部分直流指只有压缩机使用直流无刷电机。 直流变频名称的由来: 家用电器上,直流变频最常用(也是一直以来都在使用)的是无刷直流电机,为了把这种变频与交流变频进行区别,人们习惯上把使用了无刷直流电机的变频家电称为直流变频家电。 和电子膨胀阀、无氟空调一样,直流变频是一个约定俗成的词语,这种命名方法有一定的误导性。 所以,直流变频并不是说压缩机是直流电供电,它的转化方式上与交流变频一样,都是采用交-直-交的方式。供给压缩机的电压还是交流的信号。这种电机实际也是一种交流电动机。 直流变频电动机的基本结构: 用装有永磁体的转子取代有刷直流电动机的定子磁极,用具有多相绕组的定子取代电枢,用位置传感器及控制器组成的电子换向器取代传统的机械换向器和电刷。这样,就得到了无刷直流电动机。 由于无刷直流电动机与传统的直流电机。 无论是结构还是调速性能都有很多。 相似之处,所以人们习惯把这种;电机称为无刷直流电机。 
无刷直流电机在运行时,必须实时检测出转子的位置,从而进行相应的驱动控制,以驱动电机换相,保证电机平稳地运行。 实现无刷直流电机位置检测通常有两种方法,一是利用电机内部的位置传感器(通常为霍尔元件)提供的信号;二是检测出无刷直流电机相电压,利用相电压的采样信号进行运算后得出。 由于压缩机电机无法安装位置传感器,所以直流变频空调的压缩机都采用后一种方法进行电机换相。 直流变频所用电机学术上称为“自控式永磁同步电动机”属于交流电动机范畴。 自控式永磁同步电动机根据定子绕组的不同主要分为两大类,方波型永磁同步电动机与正弦波型永磁同步电动机; 方波型永磁同步电动机也称为无刷直流电动机(Brushless DC Motor—BLDCM ),绕组一般为分布式,反电动势为梯形波,驱动方式为120度方波; 正弦波型永磁同步电动机也称为永磁同步电动机(Permanent Magnet Synchronous Motor—PMSM),绕组一般为集中式,反电动势为正弦波,驱动方式为180度正弦波; 方波型与正弦波型永磁同步电动机对比: 
无刷直流电机反电动势和电流波形(一相): 
无刷直流电机实际电流波形(一相): 
根据转子结构形式的不同,直流变频的电机可以分为IPM与SPM两种。 SPM表面型磁极(Surface Permanent Magnetic):将永久磁铁配置于转子表面; IPM表面型磁极(Interior Permanent Magnetic):将永久磁铁嵌入于转子内部; 从电机效率上看,压缩机采用IPM型比SPM型要高; 变频空调主要元器件: 变频模块:变频模块是实现由直流电转变为交流电从而驱动压缩机运转的关键器件,又称为IPM(Intelligent Power Module)模块。它是一种智能的功率模块,它将6个IGBT管连同其驱动电路和多种保护电路封装在一起,从而简化了设计,提高了整个系统的可靠性。从其驱动电路使用的电源数目又可分为单电源与四电源两种。 变频模块(IPM)内部简图: 
注:三菱PM系列模块内置保护:过流、过压、欠压、短路、过热。 室外主控芯片:变频空调的核心算法及室外控制均由室外芯片完成。 整流桥堆:完成电源由交流到直流的转换(220V交流变为310V直流), 目前使用型号T25VB60(25A/600V),T15VB60(25A/600V); 室外电控盒中另外一个整流桥堆不做整流用,而是用做一对二极管,配合电抗器,用以提高整机功率因素。 
大电抗器:变频空调室外控制器一般都有大电抗器,目的是为了提高整机的功率因素及通过谐波电流测试。为了符合3C标准,通过谐波电流测试,我们在分体机上采用了两个电抗器的无源功率因素矫正方法。与日本厂家的有源方式相比,降低了成本,提高了可靠性。 滤波器:为了通过EMC测试的干扰功率及干扰电压测试而采用的一种一体化滤波器件。 大直流滤波电容:电解电容,用做直流电源滤波,视功率不同,每套控制器使用3-6个(560uf/个)。 放电管:用以防止室外造受雷击,而损坏电控。目前使用放电管参数为3600V。 光耦:用于芯片到模块间驱动信号的传送及隔离,另外在室内外通讯上也使用。室外控制板一共使用了9个光耦器件。 
|