找回密码
 立即注册

QQ登录

只需一步,快速开始

查看: 4801|回复: 12

常见偷电基本方法及案例,只供技术学习,切勿偷电

 火.. [复制链接]
  • 打卡等级:即来则安
  • 打卡总天数:28
  • 打卡月天数:7
  • 打卡总奖励:7961
  • 最近打卡:2025-12-22 17:16:30

3317

主题

285

回帖

2万

积分

管理员

积分
24106
发表于 2021-1-30 20:30:21 | 显示全部楼层 |阅读模式
分享几种常见的偷电方法,分为欠压法偷电,欠流法偷电,移相法偷电,扩差法偷电四种方法,列举了四种方法的几个偷电实例,注意,本文只供技术学习,偷电违法,切勿偷电!

01
欠压法偷电

偷电者采用各种手法故意改变电能计量电压回路的正常接线,或故意造成计量电压回路故障,致使电能表的电压线圈失压或所受电压减少,从而导致电量少计,这种偷电方法就叫欠压偷电法。

下面,我们看看欠压偷电法都有哪些手法:

1
使电压回路开路。

例如:
A:松开TV的熔断器;
B:弄断保险管内的熔丝;
C:松开电压回路的接线端子
D:弄断电压回路导线的线芯;
E:松开电能表的电压联片等。

2
造成电压回路接触不良故障。

例如:
A:拧松TV的低 压保险或人为制造接触面的氧化层;
B:拧松电压回路的接线端子或人为制造接触面的氧化层;
C:拧松电能表的电压联片或人为制造接触面的氧化层等。

3
串入电阻降压。

例如:
A:在TV的二次回路串入电阻降压;
B:弄断单相表进线侧的零线而把出线接地(或另一个用户的零线)之间串入电阻降压等。

4
改变电路接法。

例如:
A:将三个单相TV组成Y/Y接线的B相二次反接;
B:将三相四线三元件电能表或用三只单相表计量三相四线负载时的中线取消,同时在某相再并入一只单相电能表;
C:将三相四线三元件电表的表尾零线接到某相火线上等。

欠压法偷电案例

下面,分别用单相表和三相表的接线举例说明欠压法偷电的方法:

例1、某单相用户电表为直接接入式,偷电时断开进表零线,而将出表零线串入一个高阻值的电阻,然后接到邻户的零线,其接法如下图:


P≈U′Icosφ(忽略串联电阻对U′造成角差的影响)

K=P/P′≈UIcosφ/(U′Icosφ)=U/U′

这时电表将慢转,实际电量约等于计量电量乘以U/U′。

例2、某三相四线用户采用三只单相电能表计量,后来又在A相并接一个单相用户电表,且公用接零点,接入电表的中线也被拆除。如下图:


这种接线的关键问题就在于接入电表的中线,因为断开接入电表的中线将造成电表电压回路的中点发生位移,其结果可能不会影响三相四线负载电能的正确计量,然而并入A相的单相电表却因该表电压线圈所受电压降低1/4而导致电量少计。此时,单相电表的更正系数为:K=UφIa/(3/4)UφIa=4/3。

02
欠流法偷电

偷电者采用各种手法故意改变计量电流回路的正常接线或故意造成计量电流回路故障,致使电能表的电流线圈无电流通过或只通过部分电流,从而导致电量少计,这种偷电方法就叫欠流法偷电。

1
欠流法偷电的常用手法

A:使电流回路开路。
例如:
a,松开TA二次出线端子
电能表电流端子或中间端子排的接线端子;
b,弄断电流回路导线的线芯;
c,人为制造TA二次回路中接线端子的接触不良故障,使之形成虚接而近乎开路。

B:短接电流回路。
例如:
a,短接电能表的电流端子;
b,短接TA一次或二次侧;
c,短接电流回路中的端子排等。

C:改变TA的变比。
例如:
a,更换不同变比的TA;
b,改变抽头式TA的二次抽头;
c,改变穿心式TA原边匝数;
d,将原边有串、并联组合的接线方式改变等。

D:改变电路接法。
例如:
a,单相表火线和零线互换,同时利用地线做零线或接邻户线;
b,加接旁路线使部分负荷电流绕越电表;
c,在低压三相三线两元件电表计量的B相接入单相负荷等。

2
欠流法偷电举例

例1、将单相电能表进表线的火线和零线对调,而将零线接地。接法如下图:


I=I0+Id

I0=I-Id=IRd/(Rd+R0)

P′=UI0cosφ=UIRd/(Rd+R0)cosφ

P=UIcosφ

K=P/P′=(Rd+R0)/Rd

由于零线接地分流,电表比正常接线时少计,实际电量等于计量电量乘以(Rd+R0)/Rd

例2、三相三线动力用户采用一只三相两元件有功电能表计量,后又在B相接入一单相负载。接法如下图:


由图可以看出,这时电表记录的仍是三相动力负载的电能,而在B相接入的单相负载却漏记了。
03
移相法偷电

偷电者采用各种手法故意改变电能表的正常接线,或接入与电能表线圈无电联系的电压、电流,还有的利用电感电容特定接法,从而改变电能表线圈中电压、电流间的正常相位关系,致使电能表慢转甚至倒转,这种偷电手法叫移相法偷电。

在这里需要特别说明一下:

由于这种偷电方法比较隐秘,近几年来,在市面上也出现了许多让人防不胜防的各种偷电器,有的根本不用改变原来电表的接线,也不需要打开计量盒,管理人员往往很难甚至不可能发现,它的危害极大。接下来我也把这些具有代表性的偷电器的图纸给你们看,目的是研究,但希望各位切记不要仿造!!!

1
移相法偷电的常用手法

A:改变电流回路的接法。
例如:
a,调换TA一次侧的进出线;
b,调换TA二次侧的同名端;
c,调换电能表电流端子的进出线;
d,调换TA至电能表连线的相别等。

B:改变电压回路的接线。
例如:
a,调换单相TV原边或副边的极性;
b,调换TV至电能表连线的相别等。

C:用变流器或变压器附加电流。
例如:
用一台原副边没有电联系的变流器或副边匝数较少的电焊变压器的二次侧倒接入电能表的电流线圈等。

D:用外部电源使电表倒转。
例如:
a,用一台具有电压输出和电流输出的手摇发电机接入电表;
b,用一台类似带蓄电池的电机改装成具有电压输出和电流输出的逆变电源接入电表。

E:用一台原副边没有电联系的升压变压器将某相电压升高后反相加入表尾零线。

F:用电感或电容移相。
例如,在三相三线两元件电表负荷侧A相接入电感或在C相接入电容。

2
移相法偷电举例

例1、利用一只原副边没有电联系的变流器使电表慢转或倒转。如下图接线:


这个图的相量表示为:


从电表的功率表达式可知,当I1cosφ大于I2时电表慢转,当I1cosφ=I2时电表停转,当I1cosφ小于I2时电表则反转。实际上,变流器的副边电流I2比负载电流I1往往大很多倍,因而接入变流器可使电表快速倒转;另外,采用这种偷电手法的实施时间往往是短时性的,所引起的计量误差也就无法用更正系数来表达,管理人员自然很难发现。

例2、利用一只具有电压和大电流输出的手摇发电机快速倒表。接线如下图:


倒表时先把电表的电源侧开关Q拉开,或使用其他办法使电表脱离市电电源,然后把手摇发电机的电压输出端和电流输出端分别接入电能表的电压回路和电流回路,同时甩掉用户负载,在手摇发电机输出的电压、电流作用下使电能表快速倒转。

近几年出现的偷电器更加专业,多数是采用如上面所述的同时具有电压输出和大电流输出的手摇发电机;另一种就是采用同时具有电压输出和大电流输出的逆变电源。这两种的原理基本相同。

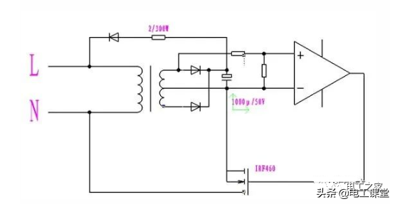
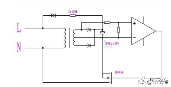
例3、市售所谓“偷电王”原理图


图中的有些电阻和二极管以及运放、变压器的参数我都省略了,只是让大家能明白这个偷电器的原理,如果你看明白了,请不要传播!大家也不要盲目制作,否则会发生危险!为了安全,在这里不做更多分析。

04
扩差法偷电

偷电者私拆电表、通过各种手法改变电表内部的结构性能,致使电表本身的误差扩大;以及利用电流或机械力损坏电表,改变电表的安装条件,使电能少计,这种偷电手法叫扩差法偷电。

1
扩差法偷电的常用手法

A:私拆电表,改变电表内部的结构性能。


例如:
a,减少电流线圈匝数或短接电流线圈;
b,增大电压线圈串联电阻,或断开电压线圈;
c,更换传动齿轮或减少传动齿数;
d,增大机械阻力;
e,调节电气特性;
f,改变表内其他零件的参数、接法或制造其他各种故障等。

B:用大电流或机械力损坏电表。
例如:
a,用过载电流烧坏电流线圈;
b,用短路电流的电动力冲击电表;
c,用机械外力损坏电表等。

C:改变电表的安装条件。
例如:
a,改变电表的安装角度;
b,用机械震动干扰电表;
c,用永久磁铁产生的强磁场干扰电表等。

2
扩差法偷电举例

例1、某单相用户采用感应型电表,查电时发现铅封被更换伪造,后拆开表盖见电流线圈由原来的串联改为并联,更改前后接线如下图:


这种改变电流线圈后的接法,电表的记录电量只有实际电量的一半,因为:

更改前电流线圈产生的磁势为:

F=I(W/2+W/2)=IW

更改后电流线圈产生的磁势为:

F=I/2·W/2+I/2·W/2=IW/2

例2、(这虽是一个笑话,但很多人都是这样做的)有一天我的一个朋友对我说,他家的用电量比原来多了很多,我问其原因,是他把电表的传动齿轮更换了,就是把大表(20A)的传动齿轮换到了小表(10A)的传动部分。其实,大表的转速是1500转/KWH,小表的转速是3000转/KWH,所以,朋友的用电量应该是原来的2倍。哈!如果想利用更换传动齿轮的办法偷电,应该把高转速的传动机构更换到低转速电表的传动机构上。

例3、利用外加强磁场干扰电表的磁场达到偷电的目的。如下图:


例4、对于新型数字电表的偷电方法。

新型数字电表的问世,的确杜绝了不少偷电现象,在电量的计量方面它采用了许多新方案,在电表硬件的制造方面也采取了许多新技术,比如电流、电压的取样部分制作成一体的分流器、记数部分采用了密封的电动计数器、控制部分采用了集成电路和贴片元件等。但由于管理者的水平问题,对电表的原理不是很懂,往往对偷电者束手无策。下面,举一例对数字电表的偷电方法:


普法小贴士
《中华人民共和国电力法》第七十一条规定,盗窃电能的,由电力管理部门责令停止违法行为,追缴电费并处应交电费五倍以下的罚款;构成犯罪的,依照刑法有关规定追究刑事责任。
窃电情节严重的,还会记入个人征信,影响一生,有的甚至影响到孩子上学。千万不要为了贪小便宜,吃了大亏啊

工控课堂 www.gkket.com

0

主题

193

回帖

837

积分

中级会员

积分
837
发表于 2021-1-30 20:30:21 | 显示全部楼层
看完楼主的帖子,我的心情竟是久久不能平息,受教了
工控课堂 www.gkket.com

0

主题

582

回帖

2068

积分

高级会员

积分
2068
发表于 2021-1-31 11:12:36 | 显示全部楼层
加油,加油,不要沉下去,我是最热贴
工控课堂 www.gkket.com

0

主题

406

回帖

1269

积分

中级会员

积分
1269
QQ
发表于 2025-11-14 20:57:25 | 显示全部楼层
理性围观,感觉大家说得都有道理
工控课堂 www.gkket.com

0

主题

141

回帖

235

积分

注册会员

积分
235
发表于 2025-11-14 20:57:57 | 显示全部楼层
浅评一下:内容优质,值得推荐~
工控课堂 www.gkket.com

0

主题

90

回帖

138

积分

新手上路

积分
138
发表于 2025-11-14 23:51:40 | 显示全部楼层
求个链接 / 教程,楼主好人一生平安~
工控课堂 www.gkket.com

0

主题

96

回帖

146

积分

新手上路

积分
146
发表于 2025-11-15 00:50:50 | 显示全部楼层
评论区人才辈出,笑到停不下来😂
工控课堂 www.gkket.com

0

主题

91

回帖

138

积分

新手上路

积分
138
发表于 2025-11-15 01:26:16 | 显示全部楼层
楼主太会说了,字字句句都在理
工控课堂 www.gkket.com

0

主题

109

回帖

165

积分

新手上路

积分
165
发表于 2025-11-15 01:31:27 | 显示全部楼层
这波反向操作,我属实没想到!
工控课堂 www.gkket.com

0

主题

106

回帖

239

积分

注册会员

积分
239
发表于 2025-11-15 01:36:27 | 显示全部楼层
水贴也要有仪式感,我先来打卡~
工控课堂 www.gkket.com
您需要登录后才可以回帖 登录 | 立即注册

本版积分规则

关闭

站长推荐上一条 /1 下一条

QQ|手机版|免责声明|本站介绍|工控课堂 ( 沪ICP备20008691号-1 )

GMT+8, 2025-12-22 20:01 , Processed in 0.094644 second(s), 27 queries .

Powered by Discuz! X3.5

© 2001-2025 Discuz! Team.

快速回复 返回顶部 返回列表