输入端口在FX2N的上部,下图是FX2N-48MR PLC的输入端口图。 
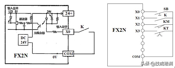
关于电源输入和直流24V输出。我们在上面已介绍过,这里不在叙述。 FX2N的输入端口统一称为输入继电器X,其地址(就是端口的编号)是按八进制来编的,FX2N I/O点最多有256点,它规定了输入点最多是208点,编号为X0—X267。按八进制编号是X0-X7,X10-X17……X260-X267。当基本单元点数不够需增加扩展单元时,编号必须按顺序往下编,不能进行跳跃编号。 PLC 的输入口电路结构虽然类似,但也有很大差别,FX2N的输入口电路如下图所示( 仅表示一个点的其他点皆相同) 
从图中电路可以看出,FX2N的输入电路是二个方向相反的发光二极管D1和D2并接所组成的光电耦合器输入电路,经过滤波器送入PLC内部控制电路。 输入电路的作用是把外部的开关量信号状态送入PLC。外部开关量信号有2种,一种是无源信号,例如按钮,继电器触点,各种行程开关,手动开关等。其接入如下图。 
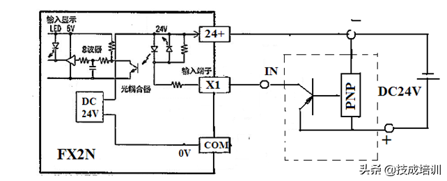
K接在输入端X0和公共点COM之间。当K接通时,FX2N的DC24V电源经24+,D1,限压电阻,输入端子X0,形成回路,D1导通,这时X0相应的指示灯也点亮,表示X0有信号输入。当有多个输入时,COM为其公共点。如右图所示。 第二种信号为有源信号如各类有源传感器,接近开关,光电开关,红外开关等等。这类开关,一般为三线制,又分为NPN型集电极输出和PNP型集电极输出两种。FX2N对NPN型传感开关来说,可利用其本身的DC24V输出电源作为有源传感开关的电源,其接入如下图所示。 
当有多个有源开关接入时,开关正极均接FX2N的24+端,负极接输入公共端COM,而开关的1N端则分别接入各个X的输入端子。数量太多时,还必须核算,FX2N的内部电源24V的容量不能小于有源开关的容量之和。否则,必须外加24V电源给有源开关供电。 FX2N在外接电源的情况下,也可以用PNP型集电极输出传感开关,其接入如下图所示。 
这是发光二极管D2在外接电源下导通,经光电耦合滤波将信号送入PLC内部控制电路,其电流回路留给大家自己去分析。 不同PLC的输入电路是不尽相同的。目前,很多PLC例如三菱FX3U,台达EX,ES等都具有二种接入方式,即所谓的源型(Source)和漏型(Sink)模式,其优点是利用内部24V电源,既可以接入NPN型,也可以接入PNP型开关。而不必外加电源。 来源:技成培训
|