找回密码
 立即注册

QQ登录

只需一步,快速开始

查看: 13934|回复: 41

28例电气自动控制电路图,都是干货,快收藏吧!

  [复制链接]
  • 打卡等级:即来则安
  • 打卡总天数:28
  • 打卡月天数:7
  • 打卡总奖励:7961
  • 最近打卡:2025-12-22 17:16:30

3317

主题

285

回帖

2万

积分

管理员

积分
24106
发表于 2018-11-25 17:24:27 | 显示全部楼层 |阅读模式
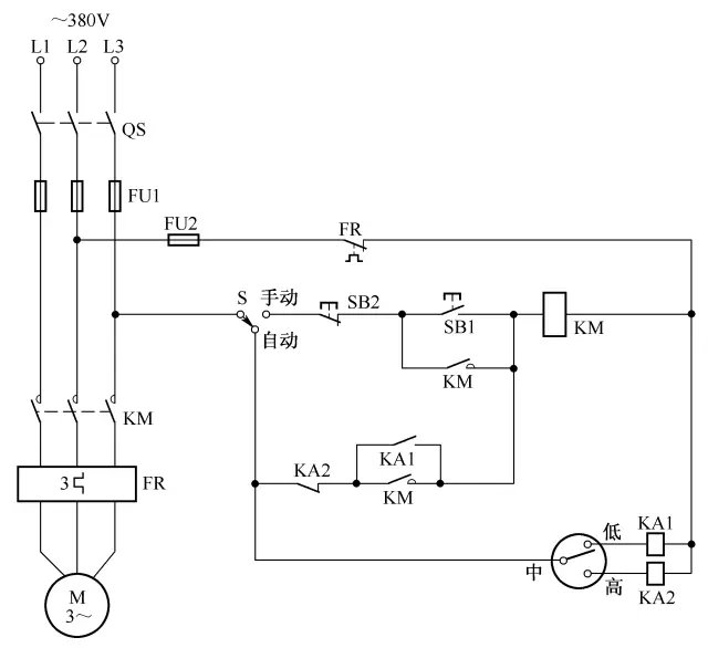
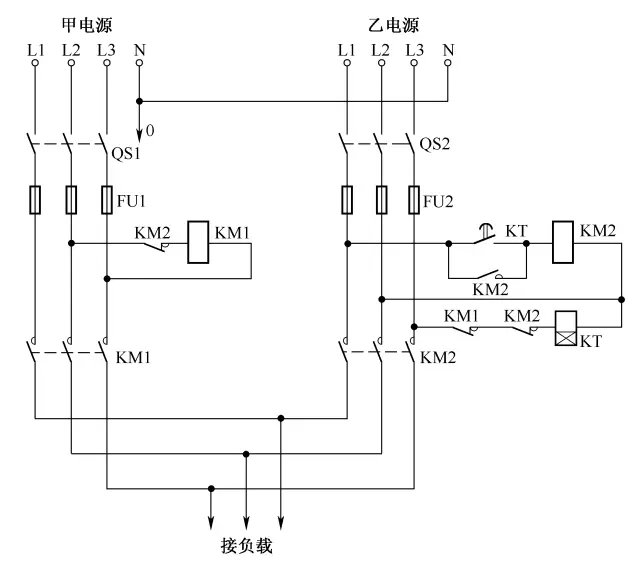
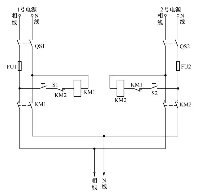
1.单相照明双路互备自投供电电路


2.双路三相电源自投电路


3.茶炉水加热自动控制电路



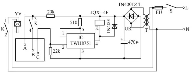
4.简单的温度控制器电路


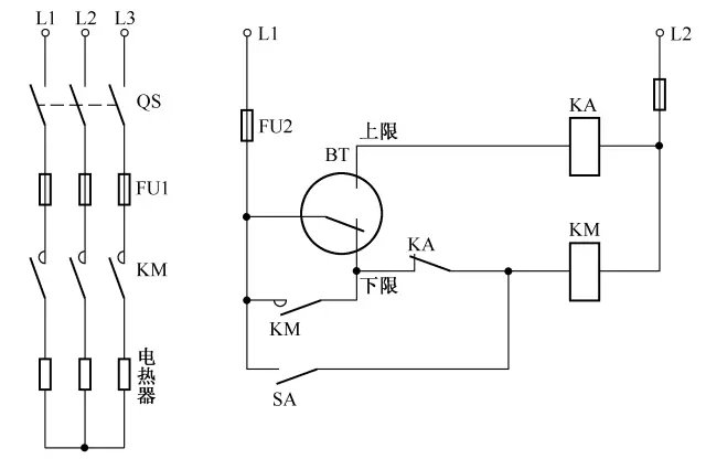
5.简易晶闸管温度自动控制电路



6.用双向晶闸管控制温度电路



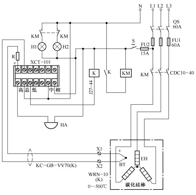
7.XCT-101动圈式温度调节仪控温电路


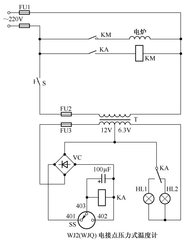
8.电接点压力式温度表控温电路



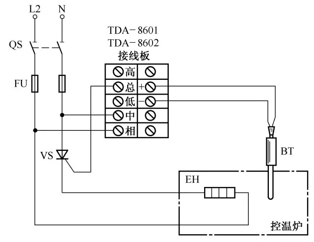
9.TDA-8601型温度指示调节仪控温电路



10.XMT-DA数字显示调节仪控温电路



11.△/Y变换的炉温控制电路



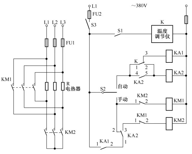
12.简易温度控制电路



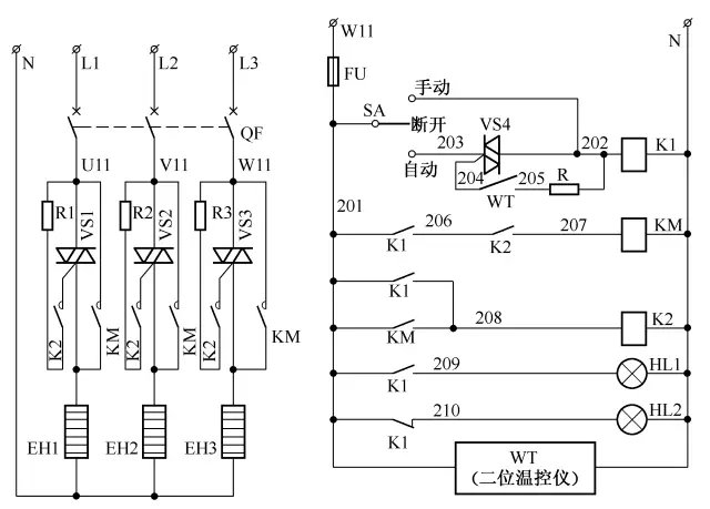
13.双功能三相电阻加热炉控制电路



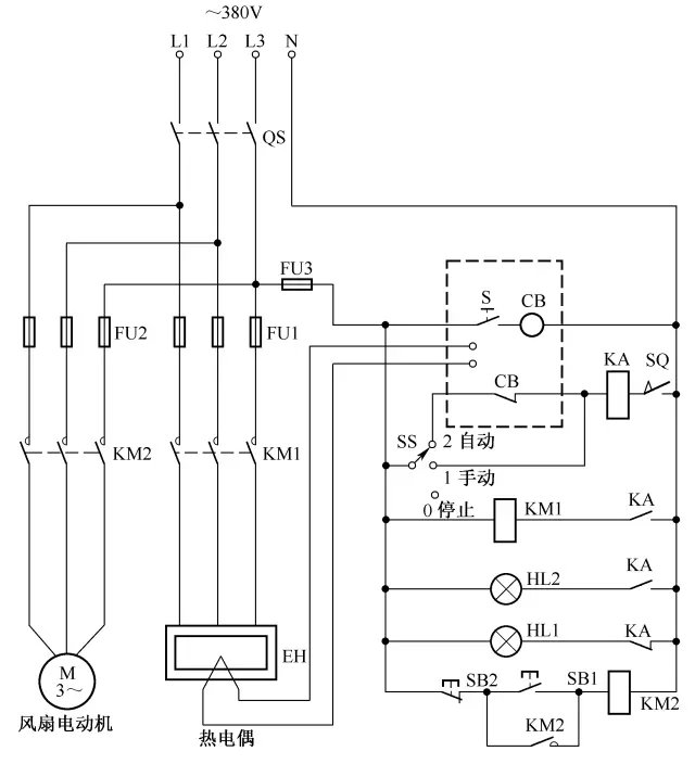
14.自动气体循环炉控温电路



15.喷水池自动喷水控制电路




16.自动节水电


17.电力变压器自动风冷电路


18.用电接点压力表做水位控制电路


19.UQK-2型浮球液位变送器接线电路


20.UQK型液位变送器(旧型号GSK)接线电路


21.GDB型双池液位控制器电路


22.供水、排水应用电路



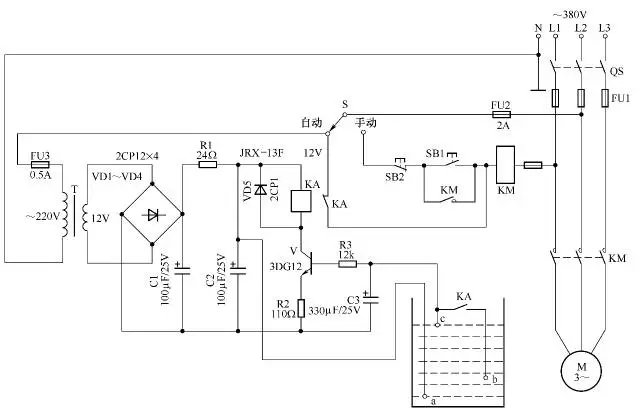
23.简易水位自动控制电路



24.全自动水位控制水箱放水电路


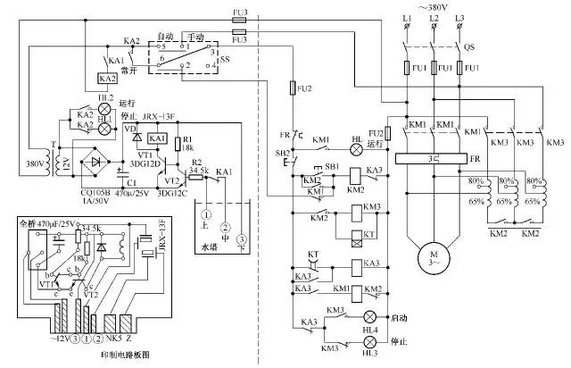
25.改进的水位自动控制电路


26.大型水塔自动控制供水电路


27.高位停低位开的自动控制电路



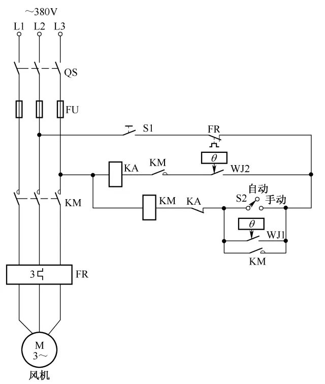
28.排气扇自动控制电路


本帖子中包含更多资源

您需要 登录 才可以下载或查看,没有账号?立即注册

×
工控课堂 www.gkket.com

0

主题

431

回帖

2467

积分

高级会员

积分
2467
发表于 2018-11-25 17:58:11 | 显示全部楼层
感恩无私的分享与奉献
工控课堂 www.gkket.com

0

主题

443

回帖

2844

积分

高级会员

积分
2844
发表于 2018-11-25 17:58:22 | 显示全部楼层
我只是路过打酱油的。
工控课堂 www.gkket.com

0

主题

447

回帖

2601

积分

高级会员

积分
2601
发表于 2018-11-25 18:09:16 | 显示全部楼层
淡定,淡定,淡定……
工控课堂 www.gkket.com
  • 打卡等级:常驻代表
  • 打卡总天数:34
  • 打卡月天数:6
  • 打卡总奖励:9027
  • 最近打卡:2025-12-17 23:15:51

2823

主题

541

回帖

2万

积分

管理员

积分
22569
发表于 2018-11-25 18:14:04 | 显示全部楼层
加油,加油,不要沉下去,我是最热贴
工控课堂 www.gkket.com

15

主题

405

回帖

2318

积分

高级会员

积分
2318
发表于 2018-11-25 18:14:32 | 显示全部楼层
淡定,淡定,淡定……
工控课堂 www.gkket.com

0

主题

450

回帖

2328

积分

高级会员

积分
2328
发表于 2018-11-25 18:30:24 | 显示全部楼层
楼主加油,我们都看好你哦。
工控课堂 www.gkket.com

0

主题

256

回帖

2147

积分

高级会员

积分
2147
发表于 2018-11-25 18:43:24 | 显示全部楼层
真是难得给力的帖子啊。
工控课堂 www.gkket.com

6

主题

429

回帖

2739

积分

高级会员

积分
2739
发表于 2018-11-25 18:46:15 | 显示全部楼层
真是难得给力的帖子啊。
工控课堂 www.gkket.com

0

主题

447

回帖

2579

积分

高级会员

积分
2579
发表于 2018-11-25 19:00:37 | 显示全部楼层
老师四个微信公众号都可以关注吗?是否有免费资料下载!
工控课堂 www.gkket.com
您需要登录后才可以回帖 登录 | 立即注册

本版积分规则

关闭

站长推荐上一条 /1 下一条

QQ|手机版|免责声明|本站介绍|工控课堂 ( 沪ICP备20008691号-1 )

GMT+8, 2025-12-23 00:15 , Processed in 0.119569 second(s), 26 queries .

Powered by Discuz! X3.5

© 2001-2025 Discuz! Team.

快速回复 返回顶部 返回列表