找回密码
 立即注册

QQ登录

只需一步,快速开始

工控课堂 首页 工控文库 变频器学习 查看内容

变频器开关电源的检修思路和检修方法

2021-12-8 20:56| 发布者: 198366809| 查看: 838| 评论: 0|来自: 变频器维修论坛

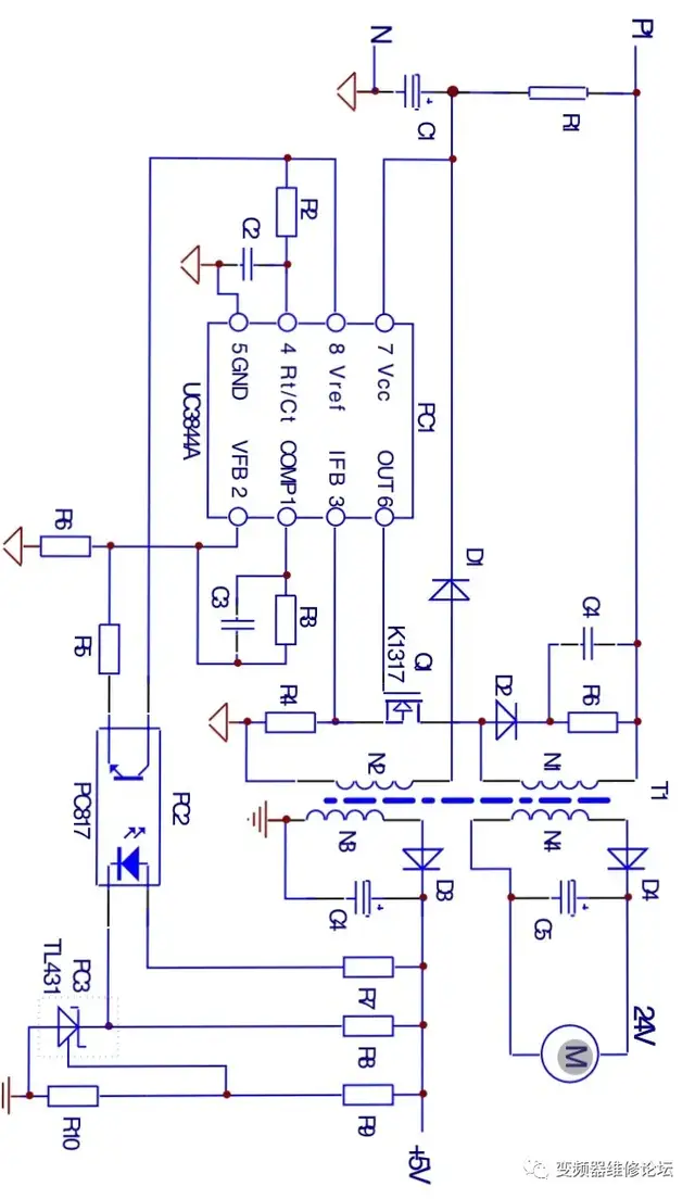
摘要: 开关电源简化电路图变频器的开关电源电路完全可以简化为上图电路模型,电路中的关键要素都包含在内了。而任何复杂的开关电源,剔除枝蔓后,也会剩下上图这样的主干。其实在检修中,要具备对复杂电路的“化简”的能力 ...

开关电源简化电路


变频器的开关电源电路完全可以简化为上图电路模型,电路中的关键要素都包含在内了。而任何复杂的开关电源,剔除枝蔓后,也会剩下上图这样的主干。其实在检修中,要具备对复杂电路的“化简”的能力,要在看似杂乱无章的电路伸展中,拈出这几条主要的脉络。要向解牛的庖丁学习,训练自己的眼前不存在什么整体的开关电源电路,只有各部分脉络和脉络的走向——振荡回路、稳压回路、保护回路和负载回路等。

看一下电路中有几路脉络。

1、振荡回路:开关变压器的主绕组N1、Q1的漏--源极、R4为电源工作电流的通路;R1提供了启动电流;自供电绕组N2、D1、C1形成振荡芯片的供电电压。这三个环节的正常运行,是电源能够振荡起来的先决条件。

当然,PC1的4脚外接定时元件R2、C2和PC1芯片本身,也构成了振荡回路的一部分。

2、稳压回路:N3、D3、C4等的+5V电源,R7—R10、PC3、R5、R6等元件构成了稳压控制回路。

当然,PC1芯片和1、2脚外围元件R3、C3,也是稳压回路的一部分。

3、保护回路:PC1芯片本身和3脚外围元件R4构成过流保护回路;N1绕组上并联的D2、R6、C4元件构成了IGBT的保护电路;实质上稳压回路的电压反馈信号——稳压信号,也可看作是一路电压保护信号。但保护电路的内容并不仅是局限于保护电路本身,保护电路的起控往往是由于负载电路的异常所引起。

4、负载回路:N3、N4次级绕组及后续电路,均为负载回路。负载回路的异常,会牵涉到保护回路和稳压回路,使两个回路做出相应的保护和调整动作。


振荡芯片本身参与和构成了前三个回路,芯片损坏,三个回路都会一齐罢工。对三个或四个回路的检修,是在芯片本身正常的前提下进行的。另外,要像下象棋一样,用全局观念和系统思路来进行故障判断,透过现象看本质。如停振故障,也许并非由振荡回路元件损坏所引起,有可能是稳压回路故障或负载回路异常,导致了芯片内部保护电路起控,而停止了PWM脉冲的输出。并不能将和各个回路完全孤立起来进行检修,某一故障元件的出现很可能表现出“牵一发而全身动”的效果。


开关电源电路常表现为以下三种典型故障现象:

一、次级负载供电电压都为0V。变频器上电后无反应,操作显示面板无指示,测量控制端子的24V和10V电压为0V。检查主电路充电电阻或预充电回路完好,可判断为开关电源故障。检修步骤如下:

1、先用电阻测量法测量开关管Q1有无击穿短路现象,电流取样电阻R4有无开路。电路易损坏元件为开关管,当其损坏后,R4因受冲击而阻值变大或断路。Q1的G极串联电阻、振荡芯片PC1往往受强电冲击而损坏,须同时更换;检查负载回路有无短路现象,排除。

2、更换损坏件,或未检测中有短路元件,可进行上电检查,进一步判断故障是出在振荡回路还是稳压回路。

检查方法:

a、先检查启动电阻R1有无断路。正常后,用18V直流电源直接送入UC3844的7、5脚,为振荡电路单独上电。测量8脚应有5V电压输出;6脚应有1V左右的电压输出。说明振荡回路基本正常,故障在稳压回路;

若测量8脚有5V电压输出,但6脚电压为0V,查8、4脚外接R、C定时元件,6脚外围电路;

若测量8脚、6脚电压都为0V,UC3844振荡芯片坏掉,更换。

b、对UC3844单独上电,短接PC2输入侧,若电路起振,说明故障在PC2输入侧外围电路;电路仍不起振,查PC2输出侧电路。

二、开关电源出现间歇振荡,能听到“打嗝”声或“吱、吱”声,或听不到“打嗝”声,但操作显示面板时亮时熄。这是因负载电路异常,导致电源过载,引发过流保护电路动作的典型故障特征。负载电流的异常上升,引起初级绕组激磁电流的大幅度上升,在电流采样电阻R4形成1V以上的电压信号,使UC3844内部电流检测电路起控,电路停振;R4上过流信号消失,电路又重新起振,如此循环往复,电源出现间歇振荡。

检查方法:

a、测量供电电路C4、C5两端电阻值,如有短路直通现象,可能为整流二极管D3、D4有短路;观察C4、C5外观有无鼓顶、喷液等现象,必要时拆下检测;供电电路无异常,可能为负载电路有短路故障元件;

b、检查供电电路无异常,上电,用排除法,对各路供电进行逐一排除。如拔下风扇供电端子,开关电源工作正常,操作显示面板正常显示,则为24V散热风扇已经损坏;拔下+5V供电接子或切断供电铜箔,开关电源正常工作,则为+5V负载电路有损坏元件。

三、负载电路的供电电压过高或过低。开关电源的振荡回路正常,问题出在稳压回路。

输出电压过高,稳压回路的元件损坏或低效,使反馈电压幅度不足。检查方法:

a、在PC2输出端并接10k电阻,输出电压回落。说明PC2输出侧稳压电路正常,故障在PC2本身及输入侧电路;

b、在R7上并联500Ω电阻,输出电压有显著回落。说明光电耦合器PC2良好,故障为PC3低效或PC3外接电阻元件变值。反之,为PC2不良。

负载供电电压过低,有三个故障可能:1、负载过重,使输出电压下降;2、稳压回路元件不良,导致电压反馈信号过大;3、开关管低效,使电路(开关变压器)换能不足。

检查与修复方法:

a、将供电支路的负载电路逐一解除(注意!不要以开路该路供电整流管的方法来脱开负载电路,尤其是接有稳压反馈信号的+5V供电电路!反馈电压信号的消失,会导致各路输出电压异常升高,而将负载电路大片烧毁!)判断是否由于负载过重引起电压回落;如切断某路供电后,电路回升到正常值,说明开关电源本身正常,检查负载电路;输出电压低,检查稳压回路。

b、检查稳压回路的电阻元件R5—R10,无变值现象;逐一代换PC2、PC3,若正常,说明代换元件低效,导通内阻变大。

c、代换PC2、PC3若无效,故障可能为开关管低效,或开关和激励电路有问题,也不排除UC3844内部输出电路低效。更换优质开关管、UC3844。


对于一般性故障,上述故障排查法是有效的,但不一定百分之百地灵光。若检查振荡回路、稳压回路、负载回路都无异常,电路还是输出电压低,或间歇振荡,或干脆毫无反应,这此情况都有可能出现。先不要犯愁,让我们往深入里分析一下电路故障的原因,以帮助尽快查出故障元件。电路的间歇振荡或停振的原因不在起振回路和稳压回路时,还有哪些原因可导致电路不起振呢?

(1)主绕组N1两端并联的R、D、C电路,为尖峰电压吸收网络,提供开关管截止期间,储存在变压器中磁场能量的泄放通路(开关管的反向电流通道),保护了开关管不被过压击穿。当D2或C4严重漏电或击穿短路时,电源相当于加上了一个很重的负载,使输出电压严重回落,U3844供电不足,内部欠电压保护电路起控,而导致电路进入间歇振荡。因元件并联在N1绕组上,短路后不易测出,往往被忽略;

(2)有的开关电源有输入供电电压的(电压过高)保护电路,一旦电路本身故障,使电路出现误过压保护动作,电路停振;

(3)电流采样电阻不良,如引脚氧化、碳化或阻值变大时,导致压降上升,出现误过流保护,使电路进入间歇振荡状态;

(4)自供电绕组的整流二极管D1低效,正向导通内阻变大,电路不能起振,更换试验;

(5)开关变压器因绕组发霉、受潮等,品质因数降低,用原型号变压器代换试验;

(6)R1起振电路参数变异,但测量不出异常,或开关管低效,此时遍查电路无异常,但就是不起振。

修理方法:

变动一下电路既有参数和状态,让故障暴露出来!试减小R1的电阻值(不宜低于200kΩ以下),电路能起振。此法也可做为应急修理手段之一。无效,更换开关管、UC3844、开关变压器试验。


输出电压总是偏高或偏低一点,达不到正常值。检查不出电路和元件的异常,几乎换掉了电路中所有元件,电路的输出电压值还是在“勉强与凑合”状态,有时好像能“正常工作”了,但让人心里不踏实,好像神经质似的,不知什么时候会来个“反常表现”。不要放弃,调整一下电路参数,使输出电路达到正常值,达到其工作状态,让我们“放心”的地步。电路参数的变异,有以下几种原因:

1、晶体管低效,如三极管放大倍数降低,或导通内阻变大,二极管正向电阻变大,反向电阻变小等;

2、用万用表不能测出的电容的相关介质损耗、频率损耗等;

3、晶体管、芯片器件的老化和参数漂移,如光电耦合器的光传递效率变低等;

4、电感元件,如开关变压器的Q值降低等;

5、电阻元件的阻值变异,但不显著。

6、上述5种原因有数种参于其中,形成“综合作用”。

由各种原因形成的电路的“现在的”这种状态,是一种“病态”,也许我们得换一下检修思路了,中医有一个“辨证施治的”理论,我们也要用一下了,下一个方子,不是针对哪一个元件,而是将整个电路“调理”一下,使之由“病态”趋于“常态”。就这么“模糊着糊涂着”,把病就给治了。

修理方法(元件数值的轻微调整):

1、输出电压偏低:

a、增大R5或减小R6电阻值;b、减小R7、R8电阻值或加大R9电阻值。

2、输出电压偏高:

a、减小R5或增大R6电阻值;b、增大R7、R8电阻值或减小R9电阻值。

上述调整的目的,是在对电路进行彻底检查,换掉低效元件后,进行的。目的是调整稳压反馈电路的相关增益,使振荡芯片输出的脉冲占空比变化,开关变压器的储能变化,使次级绕组的输出电压达到正常值,电路进入一个新的“正常的平衡”状态。

好多看似不可修复的疑难故障,就这样经过一、两只电阻值的调整,波澜无惊地修复了。


检修中须注意的问题:1、在开关电源检查和修复过程中,应切断三相输出电路IGBT模块的供电,以防止驱动供电异常,造成IGBT模块的损坏;2、在修理输出电压过高的故障时,更要切断+5V对CPU主板的供电,以免异常或高电压损坏CPU,造成CPU主板报废。3、不可使稳压回路中断,将导致输出电压异常升高!4、开关电源电路的二极管,用于整流和用于保护的,都为高速二极管或肖基特二极管,不可用普通IN4000系列整流二极管代用。4、开关管损坏后,最好换用原型号的,现在网络这么发达,货物来源不成问题,一般都能购到的。淘宝网上许多东西都能以便宜的价格购到,注意质量!

来源:变频器维修论坛

关注公众号,加入500人微信群,下载100G免费资料!
发表评论

最新评论

最新资讯
关闭

站长推荐上一条 /1 下一条

QQ|手机版|免责声明|本站介绍|工控课堂 ( 沪ICP备20008691号-1 )

GMT+8, 2025-12-22 17:27 , Processed in 0.110042 second(s), 23 queries .

Powered by Discuz! X3.5

© 2001-2025 Discuz! Team.

返回顶部