找回密码
 立即注册

QQ登录

只需一步,快速开始

工控课堂 首页 工控文库 自动化控制 查看内容

28个电气自动控制电路图实例

2021-11-7 10:07| 发布者: gk-auto| 查看: 1857| 评论: 0

摘要: 电气自动化作为电气信息领域的新兴学科,与人们的日常生活活动以及工业生产有着密切联系。在生产工作时,通过运用电气自动化设计可以有效的提高工作效率,节省运作成本,有效的发挥劳动力的作用。为了更加形象、直观 ...

电气自动化作为电气信息领域的新兴学科,与人们的日常生活活动以及工业生产有着密切联系。在生产工作时,通过运用电气自动化设计可以有效的提高工作效率,节省运作成本,有效的发挥劳动力的作用。

28个电气自动控制电路图实例,老师傅也不一定全会

为了更加形象、直观地学习并应用电气自动控制系统,本文整理了28个电气自动控制电路图的实例,以供参考。

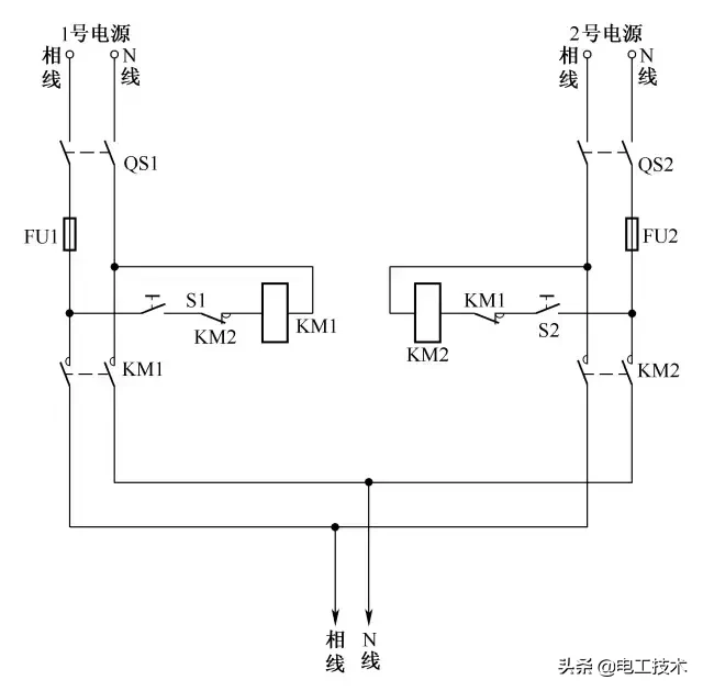
单相照明双路互备自投供电电路

28个电气自动控制电路图实例,老师傅也不一定全会

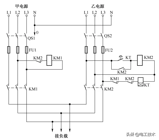
双路三相电源自投电路

28个电气自动控制电路图实例,老师傅也不一定全会

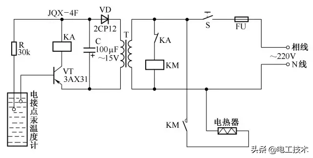
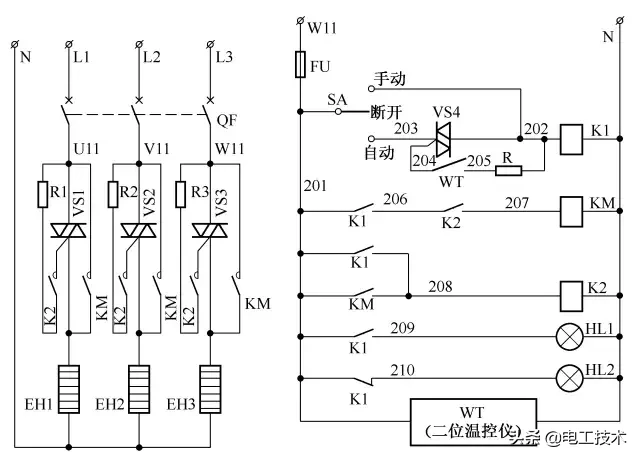
茶炉水加热自动控制电路

28个电气自动控制电路图实例,老师傅也不一定全会

简单的温度控制器电路

28个电气自动控制电路图实例,老师傅也不一定全会

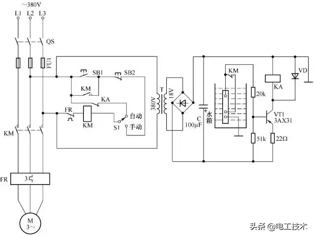
简易晶闸管温度自动控制电路

28个电气自动控制电路图实例,老师傅也不一定全会

用双向晶闸管控制温度电路

28个电气自动控制电路图实例,老师傅也不一定全会

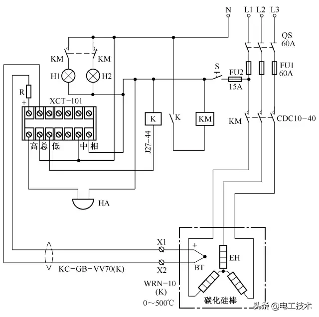
XCT-101动圈式温度调节仪控温电路

28个电气自动控制电路图实例,老师傅也不一定全会

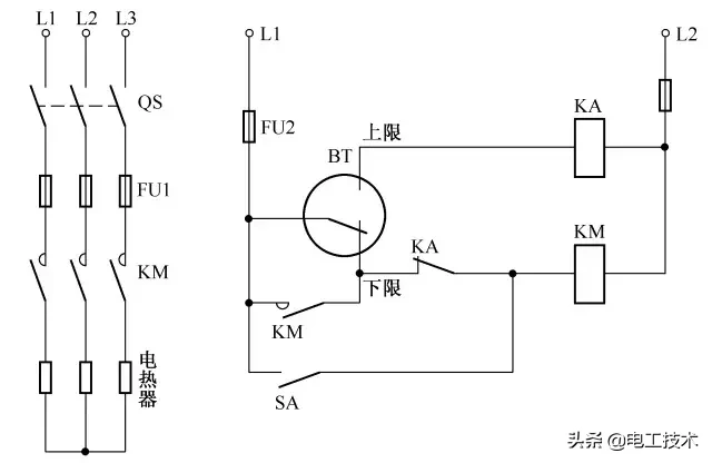
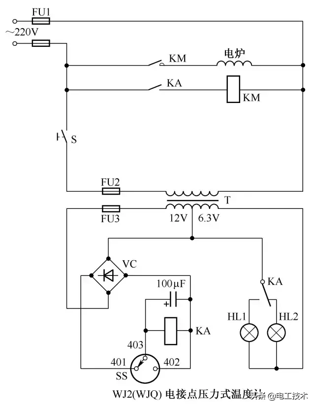
电接点压力式温度表控温电路

28个电气自动控制电路图实例,老师傅也不一定全会

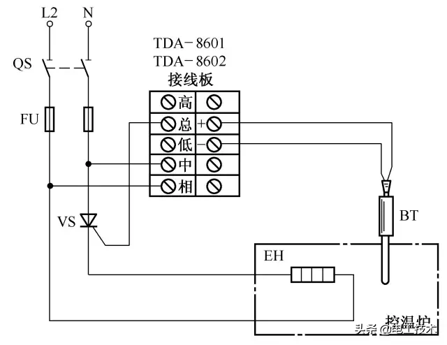
TDA-8601型温度指示调节仪控温电路

28个电气自动控制电路图实例,老师傅也不一定全会

XMT-DA数字显示调节仪控温电路

28个电气自动控制电路图实例,老师傅也不一定全会

△/Y变换的炉温控制电路

28个电气自动控制电路图实例,老师傅也不一定全会

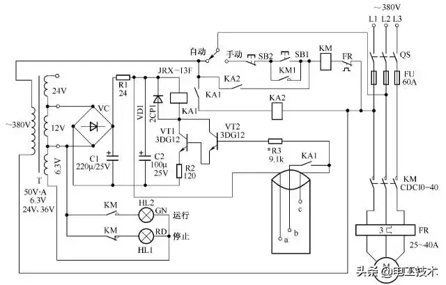
简易温度控制电路

28个电气自动控制电路图实例,老师傅也不一定全会

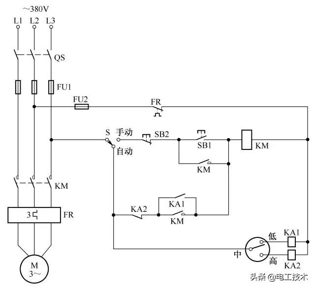
双功能三相电阻加热炉控制电路


28个电气自动控制电路图实例,老师傅也不一定全会

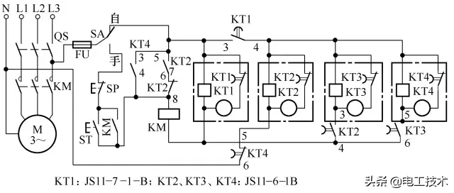
自动气体循环炉控温电路


28个电气自动控制电路图实例,老师傅也不一定全会

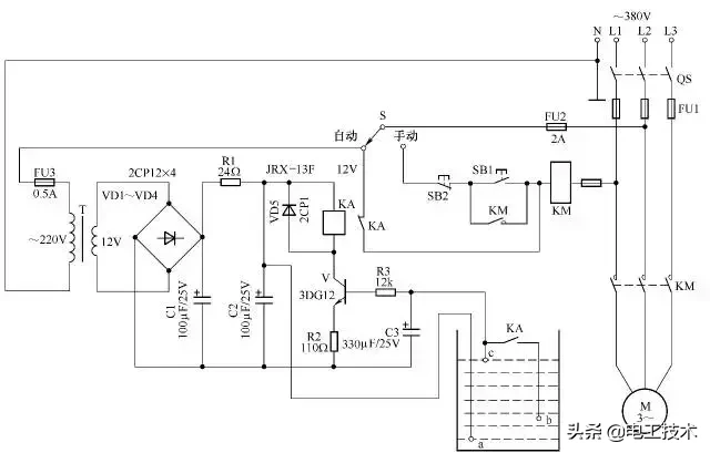
喷水池自动喷水控制电路


28个电气自动控制电路图实例,老师傅也不一定全会

自动节水电


28个电气自动控制电路图实例,老师傅也不一定全会

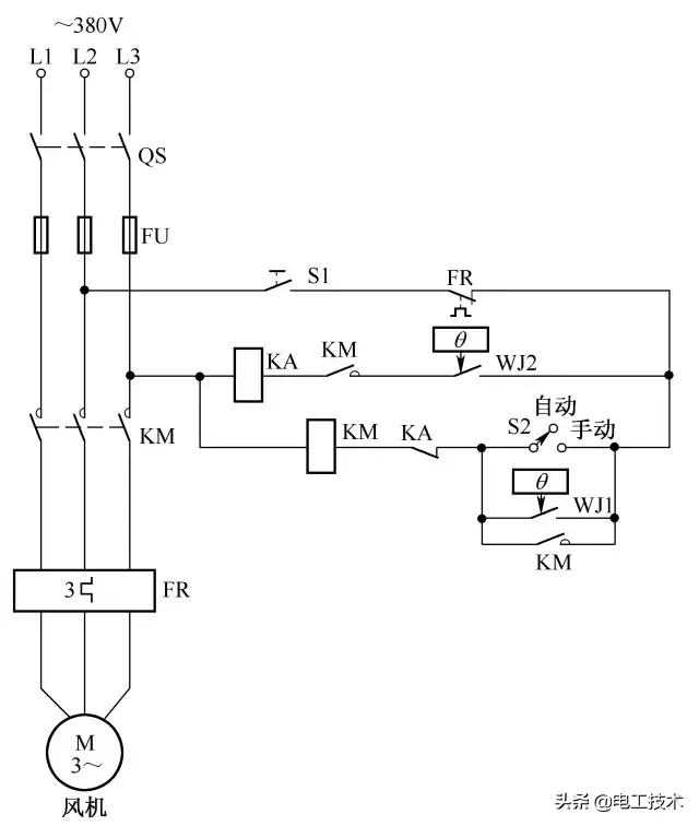
电力变压器自动风冷电路

28个电气自动控制电路图实例,老师傅也不一定全会

用电接点压力表做水位控制电路

28个电气自动控制电路图实例,老师傅也不一定全会

UQK-2型浮球液位变送器接线电路

28个电气自动控制电路图实例,老师傅也不一定全会

UQK型液位变送器(旧型号GSK)接线电路

28个电气自动控制电路图实例,老师傅也不一定全会


28个电气自动控制电路图实例,老师傅也不一定全会


28个电气自动控制电路图实例,老师傅也不一定全会


28个电气自动控制电路图实例,老师傅也不一定全会


28个电气自动控制电路图实例,老师傅也不一定全会

GDB型双池液位控制器电路

28个电气自动控制电路图实例,老师傅也不一定全会

供水、排水应用电路

28个电气自动控制电路图实例,老师傅也不一定全会

简易水位自动控制电路

28个电气自动控制电路图实例,老师傅也不一定全会

全自动水位控制水箱放水电路

28个电气自动控制电路图实例,老师傅也不一定全会

改进的水位自动控制电路

28个电气自动控制电路图实例,老师傅也不一定全会

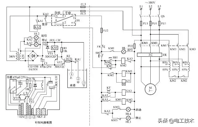
大型水塔自动控制供水电路

28个电气自动控制电路图实例,老师傅也不一定全会

高位停低位开的自动控制电路

28个电气自动控制电路图实例,老师傅也不一定全会

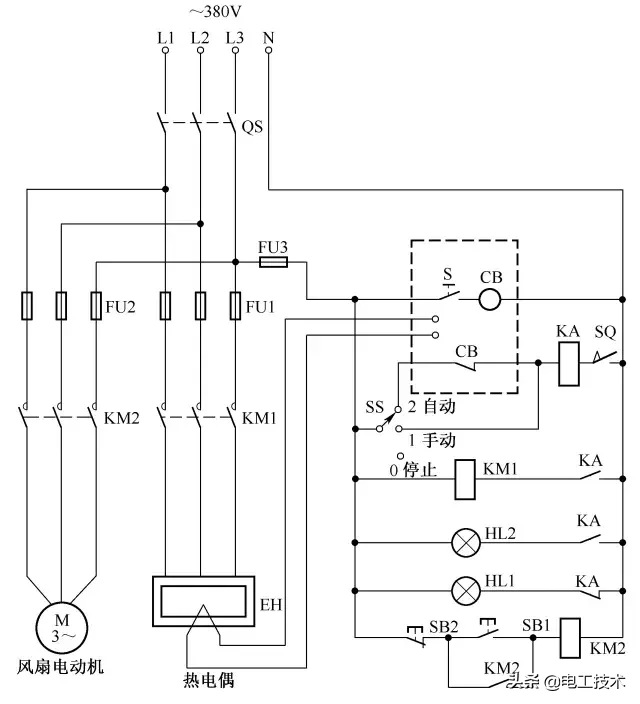
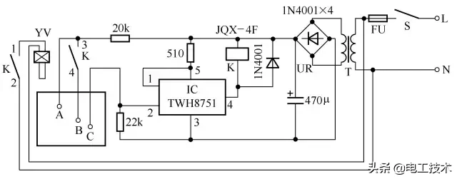
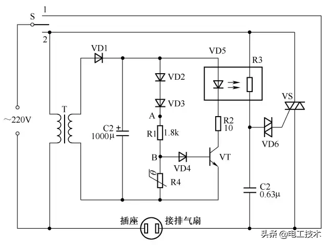
排气扇自动控制电路

28个电气自动控制电路图实例,老师傅也不一定全会
关注公众号,加入500人微信群,下载100G免费资料!
发表评论

最新评论

热门文章
关闭

站长推荐上一条 /1 下一条

QQ|手机版|免责声明|本站介绍|工控课堂 ( 沪ICP备20008691号-1 )

GMT+8, 2025-12-22 17:45 , Processed in 0.436725 second(s), 22 queries .

Powered by Discuz! X3.5

© 2001-2025 Discuz! Team.

返回顶部