找回密码
 立即注册

QQ登录

只需一步,快速开始

工控课堂 首页 工控文库 PLC学习 查看内容

西门子PLC 64位浮点数转32位浮点数程序分享

2022-9-18 11:37| 发布者: gk-auto| 查看: 957| 评论: 0

摘要: 西门子S7-200测试通过,程序网上而来,献给有需要的各位!一、主程序调用:64位浮点数保存于VB0开始的存储区中,转换得出的32位浮点数保存于VD100中。二、子程序符号表:三、子程序网络1:1.把双精度浮点数的高16位 ...

西门子S7-200测试通过,程序网上而来,献给有需要的各位!
一、主程序调用:


64位浮点数保存于VB0开始的存储区中,转换得出的32位浮点数保存于VD100中。

二、子程序符号表:

三、子程序网络1:


1.把双精度浮点数的高16位读取出来;


2.左移1位,右移5位之后取到双精度浮点数的指数部分;


3.双精度浮点数指数减去1023,再加上127得到单精度浮点数的指数部分。

四、子程序网络2:


取出双精度浮点数的高8位。

五、子程序网络3:


双精度浮点数指针后移一个字节。

六、子程序网络4:


左移4位,右移8位得到单精度浮点数的小数部分。

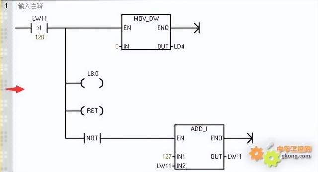
七、子程序网络5:


把单精度浮点数的指数部分加上,右移1位空出符号位。

八、子程序网络6:


传送符号位。

九、子程序网络7:


最终结果。

关注公众号,加入500人微信群,下载100G免费资料!

最新评论

热门文章
关闭

站长推荐上一条 /1 下一条

QQ|手机版|免责声明|本站介绍|工控课堂 ( 沪ICP备20008691号-1 )

GMT+8, 2025-12-23 18:10 , Processed in 0.151932 second(s), 22 queries .

Powered by Discuz! X3.5

© 2001-2025 Discuz! Team.

返回顶部