找回密码
 立即注册

QQ登录

只需一步,快速开始

工控课堂 首页 工控文库 PLC学习 查看内容

plc控制交通灯梯形图_plc控制交通灯设计_plc控制交通灯论文

2024-10-11 16:58| 发布者: 198366809| 查看: 854| 评论: 0

摘要: 交通灯的控制要求如下:  控制开关  信号灯受启动及停止按钮的控制,当按动启动按钮时,信号灯系统开始工作,并周而复始地循环工作,当按动停止按钮时,系统将停止在初始壮态,即南北红灯亮,禁止通行;东西绿灯 ...
 交通灯的控制要求如下:

  控制开关

  信号灯受启动停止按钮的控制,当按动启动按钮时,信号灯系统开始工作,并周而复始地循环工作,当按动停止按钮时,系统将停止在初始壮态,即南北红灯亮,禁止通行;东西绿灯亮,允许通行。

  控制要求

  1、北红灯亮维持30秒,在南北红灯亮的同时,东西绿灯也亮,并维持25秒,到25秒时,东西方向绿灯闪,闪亮3秒后,绿灯灭。在东西绿灯熄灭的同时,东西黄灯亮,并维持2秒,到2秒时,东西黄灯灭,东西红灯亮。同时,南北红灯熄灭,南北绿灯亮。

  2、西红灯亮维持30秒。南北绿灯亮维持25秒,然后闪亮3秒,再熄灭。同时南北方向黄灯亮,并维持2秒后熄灭,这时南北红灯亮,东西绿灯亮。

  接下去周而复始,直到停止按钮被按下为止。

  信号灯动作系统可用图1状态图表示。

  图1交通指挥信号灯状态图

  硬件及接线

  根据上述要求可见,系统所需红、绿、黄各4只信号灯,本案由两个信号灯箱实现;系统需要启动和停止两个按钮,由按钮箱实现。

  可编程控制器的输入/输出端子分配及硬件连接分别由表1及图2所示。其中SA开关代表可编程控制器自身的运行开关。

  图2PLC输入/输出接线图

  交通信号灯的软件设计

  在本文中,我们采用步进梯形指令单流程编程实现,其状态转移图如图3所示。由图可知,我们把东西和南北方向信号灯的动作视为一个顺序动作,每一个时序同时有两个输出,一个输出控制东西方向的信号灯,另一个输出控制南北方向的信号灯。

  状态转移图对应的步进梯形图如图4所示,现简单分析一下工作原理。当启动按钮SB1按下时,X0接通,S0置1,系统进入S0状态,驱动Y6、Y0,使南北红灯及东西绿灯同时亮,Y0接通,状态转移条件满足,系统将转移到S20状态,在S20状态下,Y6、Y0仍被驱动,即南北方向的红灯及东西方向的绿灯继续亮,同时驱动定时器T0,定时器的设定时间为25秒,25秒后,状态转移到S21,在S21状态下,Y6继续保持,但Y0受控于M1,而M1是由两个定时器T6和T7控制,T6、T7组成一个1秒的震荡器,即东西方向的绿灯闪亮。在本状态下,同时也驱动定时器T1,定时时间为3秒,3秒时间到,状态转移到S22,在S22状态下,Y6仍然被驱动,南北方向红灯继续亮,同时驱动T2、Y1,东西方向的绿灯灭,Y1口驱动的是东西方向的黄灯,故东西方向的黄灯亮,绿灯停。T2的定时时间为2秒,2秒时间到,状态转移到S23,在S23状态下,同时驱动Y2、Y4及T3,东西方向的红蛋亮,南北方向的绿灯亮,T3的定时时间为25秒,25秒时间到,状态转移到S24。在S24状态下,驱动Y2、T4,东西方向的红灯继续亮,而南北方向的绿灯驱动口Y4受控于M1,M1是震荡周期为1秒的震荡器,故南北方向的绿灯闪亮。T4的定时时间是3秒,3秒后,状态转移到S25。在S25状态下,同时驱动Y2、Y5及T5,即东西方向的红灯、南北的黄灯亮,T5定时器的定时时间为2秒,2秒时间到,定时器的定时时间到,T5的触点接通,状态又重新转移到S0。即南北方向的红灯、东西方向的绿灯亮,系统将重复上述的动作顺序,周而复始的继续工作。当停止按钮SB2被按下时,软继电器M0接通,其常闭触点M0断开,系统执行一周后,将停留在S0状态,及保持南北方向的红灯、东西方向的绿灯亮。

PLC控制交通灯梯形图

一、控制系统实现目标 

用PLC构成交通灯控制系统 

                  图1  交通灯控制示意图

 

二、控制要求及IO分配

 1.控制要求

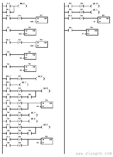
起动后,南北红灯亮并维持25s。在南北红灯亮的同时,东西绿灯也亮,1s后,东西车灯即甲亮。到20s时,东西绿灯闪亮,3s后熄灭,在东西绿灯熄灭后东西黄灯亮,同时甲灭。黄灯亮2s后灭东西红灯亮。与此同时,南北红灯灭,南北绿灯亮。1s后,南北车灯即乙亮。南北绿灯亮了25s后闪亮,3s后熄灭,同时乙灭,黄灯亮2s后熄灭,南北红灯亮,东西绿灯亮,循环。                                    

2.I/O分配

 

 

三、交通灯控制语句表

 

 

四、交通灯控制梯形图

 

关注公众号,加入500人微信群,下载100G免费资料!

最新评论

热门文章
关闭

站长推荐上一条 /1 下一条

QQ|手机版|免责声明|本站介绍|工控课堂 ( 沪ICP备20008691号-1 )

GMT+8, 2025-12-23 03:56 , Processed in 0.107241 second(s), 23 queries .

Powered by Discuz! X3.5

© 2001-2025 Discuz! Team.

返回顶部