找回密码
 立即注册

QQ登录

只需一步,快速开始

工控课堂 首页 工控文库 电工电气 查看内容

EPLAN和CAD功能对比及EPLAN使用总结

2021-11-6 14:40| 发布者: gk-auto| 查看: 3002| 评论: 0

摘要: 传统的CAD设计,其强大的功能帮助电气工程师方便精确的处理电气项目中的各个环节。在提高设计效率及标准化的同时,EPLAN有利于提高项目设计的严谨性,更有利于电气专业技术的传承。与电气CAE领域中主要竞争对手相比 ...

传统的CAD设计,其强大的功能帮助电气工程师方便精确的处理电气项目中的各个环节。在提高设计效率及标准化的同时,EPLAN有利于提高项目设计的严谨性,更有利于电气专业技术的传承。与电气CAE领域中主要竞争对手相比,EPLAN在软件平台及电气逻辑处理都有着明显优势。下面是某所试用EPLAN软件后的真实总结,我们从中可以更加深刻地体会到EPLAN的优势所在。


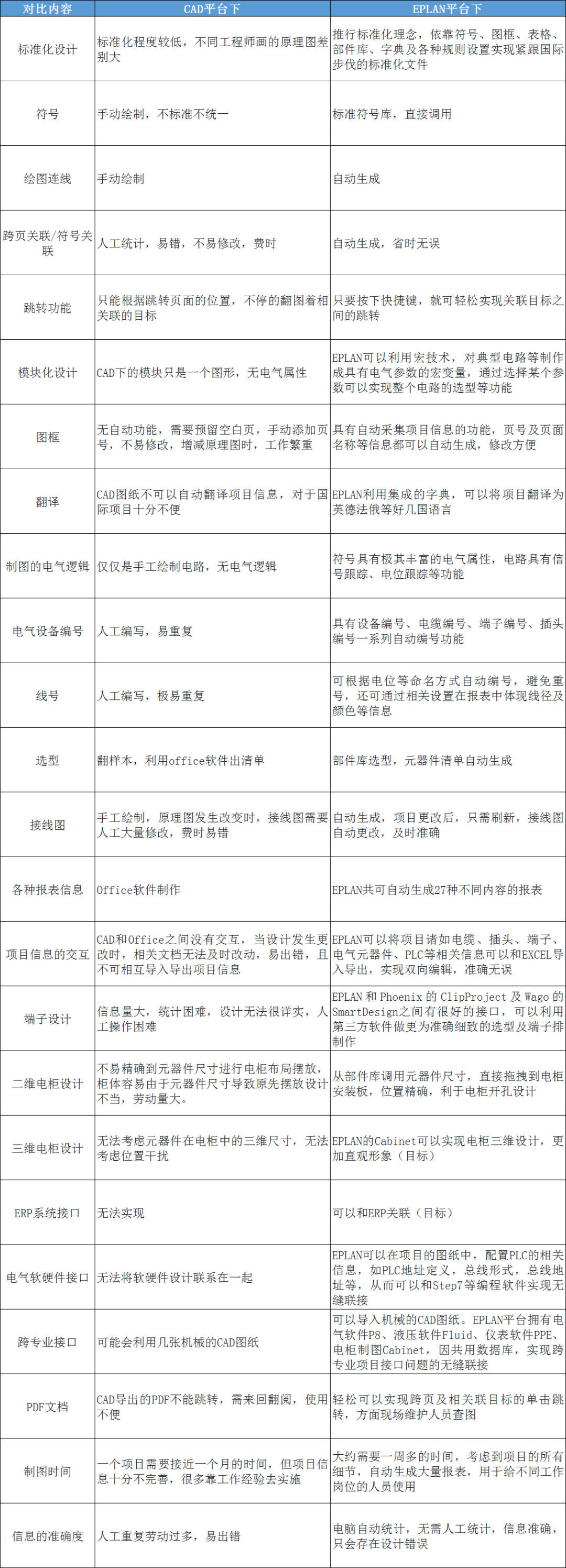
(一)EPLAN与CAD功能对比,简单而言,有以下几点:

EPLAN和CAD功能对比及EPLAN使用总结

(二)下面是某所试用EPLAN以后,总结出以下几点:


1、标准化文件的建立

对于电气领域下的不同行业,甚至细化到单个单位,都得建立起适合自身的标准化文件。标准化文件主要包括图框、符号、表格、部件库、字典这五个部分。


(1)按照所里规定的相关图框标准,创建了具有自动采集相关项目信息的自动化图框,避免了旧有CAD平台下的重复劳动及更改的繁琐。

(2)基于IEC符号库的基础上,我们增添了部分GB符号及某些常用模型符号,为维系我所传统设计方式中的优势部分奠定基础。


(3)表格作为标准化五要素中智能化水平最高、难度最大的基本要素,我所花了大量时间去创建自动化表格,尤其是项目的连接图表。目前,我所已基本建立标识符总览、部件清单列表、电缆连接图表、端子插头连接图表等一系列自动化报表,通过一些报表的组合基本可以代替电气接线图。但是在一些细节方面,通过报表代替的电气接线图还存在一定的缺陷,我们的工作正处于细节问题排查中,更加方便智能的接线图还需要一段时间学习摸索。

(4)部件库是一个电气元器件的虚拟仓库,它强大的数据库将直接为电气工程师的选型和图纸中元器件的电气逻辑提供准确的支持。我所基于原有数据库的基础上,吸收了igus、wago、phoenix等厂商提供的数据库,主要创建了Télémecanique、Merlin Gerin、Murrelektronik部分产品的数据库,满足了目前项目的需求。为满足日后项目的要求,我们还将不断增加部件库,不断积累不断完善,以期达到“只用在部件库中选型不用查样本”的最终目标。

(5)字典功能对于经常做国外项目的电气工程师来说,十分重要。原理上虽然比较简单,但是实际的标准化工作却十分繁重。为今后我所拓展国际市场打下基础。翻译模块的设置即使对于国内项目也是十分重要的,语言的设置情况有可能影响到项目的重做,我所曾犯过这方面的错误,导致花了一周的时间重做了一遍项目。



2、项目标准化设计模式的建立

由于我所利用EPLAN平台已经建立了基本项目和模板项目,目前的电气设计主要基于这两个项目开展工作。对于一个新项目,我们基本按照以下步骤进行工作,由于我所已建立相关基础文件,项目的实施方便快捷。

(1)从分析项目基本情况入手,确立项目结构及电气设备基本布局及安装位置,基于基本项目创建新项目;

(2)利用基本电路的宏文件,搭建项目原理图

(3)进行电缆设置;

(4)对原理图所有元件进行智能选型或指定选型;

(5)线号的编制(自动/指定);

(6)报表的生成。

目前,由于图纸结构的模块化设计还有待提高和优化,线号的自动编制目前还未取得理想效果,为了结合报表自动生成的相关属性,目前的线号仍采用手工编制。为此,我们建立了一套线号命名方式,以避免线号重号,今后在优化项目模块化设计的前提下,我们将实现线号快速准确的自动化编号。


3、EPLAN在我所的应用优势

我所采用EPLAN设计软件后,EPLAN相对于CAD平台的优势凸显在以下几个方面。

(1)CAD中需要手动绘制元器件,手动连线,更改起来比较麻烦,绘制的图形不具备电气逻辑性。EPLAN具有权威的符号库,方便使用,标准统一,且具备电气逻辑。基于IEC符号的基础上,我们还创建了我所专用符号库。

(2)CAD平台下需要手动给页、线号、设备等编号,工作繁重且容易出错,不易更改。EPLAN可以利用参数属性等设置实现自动编号,提高效率的同时杜绝人为统计的出错。

(3)CAD平台下页面之间的跳转需要手动输入跳转的位置,工作极其繁重,尤其不易更改,中间添加一张图纸导致之后的图纸信息都得更改,更改的信息量大,人为错误极易发生,漏写漏改现象严重。EPLAN由于采用中断点和关联参考技术,利用“工作区域坐标划分”和“设备标识”实现了页面跳转的自动显示,从而大大降低了人工劳动,杜绝人为错误,更改图纸后只需刷新即可。原先需要近4、5天繁琐的工作量,现在只用半天就可以基本完成,迅速准确。

(4)EPLAN可以在软件内部实现选型,从而不必翻阅样本,更有利于自动生成报表,从而不需要用WORD、EXCEL等编辑软件手动编写。更重要的是,当项目图纸中符号的命名发生变化时,报表经刷新后自动更新,而原有的WORD只能手改,信息在人工操作的情况下,极易出错,与项目信息不符。以下是我所自动生成的部件报表,主要包括了符号名称、页码、描述、型号、厂商、功能等方面信息,一目了然。

(5)我所利用EPLAN的宏技术,创建了针对电路的窗口宏,针对部件的图形宏,方便快速的实现电路原理的搭建。宏文件相对于CAD平台下组合的一个图形而言,它具有电气逻辑性。所谓电气逻辑性,在于宏文件可以包含电路参数,元器件型号,线路的电位,电缆的参数,相关属性的自动显示等一系列信息。因此,利用EPLAN来做项目,不是在画图,而是在设计,准确细致地去设计项目中的所有细节。EPLAN就是用来帮助电气工程师方便地设计信息量庞大的所有项目细节,这是CAD远不能及的。

(6)报表是EPLAN解放电气工程师的一大突出贡献,它帮助工程师从繁琐的重复劳动中解放出来。多达可以输出的27种报表,我所由于前期一直致力于项目的模块化设计,报表制作工作开展不久,目前只做了急需的5类报表,十多个报表形式。在页导航器中可以看到现在我所的报表情况,以及我们生成的电缆连接报表。

(7)EPLAN具有强大的外部编辑功能,可以通过EXCEL来实现项目各种信息的快速编辑,可以在原理图和EXCEL文件之间导入导出,方便创建和修改。

(8)电气专业内部接口。EPLAN可以实现配置的导入导出,从而将电气设计的软硬件实现无缝连接,消除电气软硬件接口出错。

(9)端子设计。EPLAN和PHOENIX的CLIP PROJECT拥有很好的接口,CLIP PROJECT可以很好的采集到EPLAN中的端子信息,从而进行Phoenix端子选型,并可出端子图及端子标签图。此外,EPLAN和WAGO的SMART DESIGN也可以通过.xls文件实现端子信息的导入导出。

(10)电柜设计。我所在EPLAN的帮助下,实现了准确快速的电柜布局二维设计。在项目中出现的电气元器件,可以直接拖拽到电柜安装板上,元器件尺寸大小直接反映出来,从而避免了现场临时布局及一些电柜开孔错误。

如果结合EPLAN Cabinet的话,将来还可以实现电气柜的三维布局及电柜的自动布线,能够真正的按照现场实际情况,做到一个电气项目的详细设计。

(11)为了现场更好的使用电气图纸,EPLAN可以生成能够自动跳转的PDF文件,工程师在现场查错的时候,不需要EPLAN软件,直接在PDF上单击需要检查的符号,PDF可以自动跳转到与之相关的地方,方便看图及查错。

(12)在EPLAN平台的支持下,我所正努力处理跨专业的接口问题。尤其在电气和液压之间,电气设计软件EPLAN P8和液压设计软件EPLAN Fluid可以实现电气液压图纸之间的相互关联和数据统一,降低接口出错率。

除了以上说的这些主要优势以外,EPLAN在功能上也十分丰富,扩展功能十分强大,操作上也有很多便捷的方面,在这里就不再赘述其便捷的绘图功能。

它带给工程师的是一种设计理念,一种紧跟国际电气发展趋势的理念。它更是以其强大的功能帮助工程师去实现各种自动化效果,吸引工程师不断挖掘它的潜力,优化设计。


4、EPLAN试用总结

EPLAN作为电气设计领域的CAE软件,有别于传统的CAD设计,其强大的功能帮助电气工程师方便精确的处理电气项目中的各个环节。在提高设计效率及标准化的同时,EPLAN有利于提高项目设计的严谨性,更有利于电气专业技术的传承。与电气CAE领域中主要竞争对手相比,EPLAN在软件平台及电气逻辑处理都有着明显优势。

刚开始利用EPLAN做项目时,工作任务要比CAD沉重。原因在于,EPLAN注重项目中的所有细节,但这些项目细节软件自身是不可能智能到自己去设计的,所有这些细节需要做到集成化模块化,这是一个很系统的工作,需要大量时间,但是正是这些工作决定了今后项目的标准化自动化设计。由于单个单位做的项目较为单一、技术传承也比较统一,所以模块化设计适合整个设计团队,只要针对典型原理做一些带有详细电气属性的模板就可以适合今后的设计需要。相应的标准文件也是标准化设计的核心,这些需要工程师们探讨总结,归纳为设计团队今后的设计标准。

关注公众号,加入500人微信群,下载100G免费资料!
发表评论

最新评论

热门文章
关闭

站长推荐上一条 /1 下一条

QQ|手机版|免责声明|本站介绍|工控课堂 ( 沪ICP备20008691号-1 )

GMT+8, 2025-12-23 23:55 , Processed in 0.145873 second(s), 22 queries .

Powered by Discuz! X3.5

© 2001-2025 Discuz! Team.

返回顶部